Logo

Mi Blog con Emacs y Esteroides

Emacs, IA y Linux: Poder y Simplicidad en tu Flujo de Trabajo

mybloggingnotes@gmail.com


15/04/2025

Detectando actividad maliciosa en nuestro sistema Linux: ¿Somos parte de una botnet?

Introducción

En la era actual de amenazas cibernéticas cada vez más sofisticadas, uno de los riesgos más preocupantes es que nuestros sistemas sean comprometidos y utilizados como parte de una botnet sin nuestro conocimiento. Estas redes de equipos infectados pueden ser utilizadas para realizar ataques DDoS, minería de criptomonedas, envío de spam, o robo de datos, entre otras actividades maliciosas.

En este artículo del blog Emacs con Esteroides, presentaremos un script en Bash para detectar posibles señales de que nuestro sistema Linux está siendo utilizado como parte de una botnet o está bajo ataque. El script realiza comprobaciones exhaustivas del sistema y genera un informe detallado que podemos analizar para determinar si hay actividad sospechosa.

¿Qué es una botnet?

Una botnet es una red de equipos infectados con malware que son controlados remotamente por un atacante, conocido como "botmaster". Los equipos comprometidos, llamados "zombies" o "bots", ejecutan comandos sin el conocimiento de sus propietarios.

Señales comunes de que un sistema puede formar parte de una botnet:

  • Conexiones de red inusuales o no autorizadas
  • Procesos desconocidos con alto consumo de recursos
  • Tráfico de red anómalo
  • Servicios o puertos abiertos inesperados
  • Modificaciones en archivos críticos del sistema
  • Entradas sospechosas en la tabla de rutas
  • Tareas programadas desconocidas

El script de detección de botnets

Nuestro script realiza múltiples comprobaciones para identificar posibles indicios de compromiso:

#!/bin/bash
# botnet_detector.sh - Script para detectar posibles indicios de botnet en sistemas Linux
# Blog: Emacs con Esteroides
# Autor: Emacs con Esteroides
# Fecha: 15/04/2025
# Licencia: GPL v3

# Colores para mejor visualización
RED='\033[0;31m'
GREEN='\033[0;32m'
YELLOW='\033[0;33m'
BLUE='\033[0;34m'
PURPLE='\033[0;35m'
CYAN='\033[0;36m'
NC='\033[0m' # No Color

# Función para imprimir encabezados
print_header() {
  echo -e "\n${BLUE}====================================${NC}"
  echo -e "${BLUE}$1${NC}"
  echo -e "${BLUE}====================================${NC}\n"
}

# Función para imprimir mensajes de alerta
print_alert() {
  echo -e "${RED}[ALERTA] $1${NC}"
}

# Función para imprimir mensajes de advertencia
print_warning() {
  echo -e "${YELLOW}[ADVERTENCIA] $1${NC}"
}

# Función para imprimir mensajes informativos
print_info() {
  echo -e "${GREEN}[INFO] $1${NC}"
}

# Verificar si se está ejecutando como root
if [ "$(id -u)" != "0" ]; then
  echo -e "${RED}Este script debe ejecutarse como root${NC}"
  exit 1
fi

# Crear directorio para informes si no existe
REPORT_DIR="/var/log/security_checks"
TIMESTAMP=$(date +"%Y%m%d_%H%M%S")
REPORT_FILE="${REPORT_DIR}/botnet_check_${TIMESTAMP}.log"

if [ ! -d "$REPORT_DIR" ]; then
  mkdir -p "$REPORT_DIR"
fi

# Función para registrar en el archivo de informe
log() {
  echo "$1" >> "$REPORT_FILE"
  echo -e "$1"
}

# Redireccionar la salida al archivo de registro y a la consola
exec > >(tee -a "$REPORT_FILE") 2>&1

print_header "DETECTOR DE BOTNETS Y ACTIVIDAD MALICIOSA"
echo "Iniciando análisis: $(date)"
echo "Sistema: $(uname -a)"
echo "Usuario: $(whoami)"
echo "Informe guardado en: $REPORT_FILE"
echo

# Comprobar herramientas necesarias e instalarlas si faltan
check_tools() {
  print_header "Verificando herramientas necesarias"

  TOOLS=("lsof" "netstat" "tcpdump" "htop" "iftop" "rkhunter" "chkrootkit" "lynis" "clamav" "sysstat")
  PACKAGES=("lsof" "net-tools" "tcpdump" "htop" "iftop" "rkhunter" "chkrootkit" "lynis" "clamav" "sysstat")

  MISSING=()

  for i in "${!TOOLS[@]}"; do
    if ! command -v "${TOOLS[$i]}" &> /dev/null; then
      echo -e "${YELLOW}Herramienta ${TOOLS[$i]} no encontrada${NC}"
      MISSING+=("${PACKAGES[$i]}")
    else
      echo -e "${GREEN}✓ ${TOOLS[$i]} instalado${NC}"
    fi
  done

  if [ ${#MISSING[@]} -gt 0 ]; then
    echo -e "\n${YELLOW}Instalando herramientas faltantes...${NC}"
    apt-get update
    apt-get install -y "${MISSING[@]}"

    # Verificar si hubo algún error en la instalación
    if [ $? -ne 0 ]; then
      echo -e "${RED}Error al instalar algunas herramientas. El script puede no funcionar correctamente.${NC}"
    else
      echo -e "${GREEN}Todas las herramientas necesarias han sido instaladas.${NC}"
    fi
  else
    echo -e "${GREEN}Todas las herramientas necesarias están instaladas.${NC}"
  fi
}

# 1. Comprobar procesos sospechosos (alto uso de CPU/memoria)
check_suspicious_processes() {
  print_header "Comprobando procesos sospechosos"

  # Procesos con mayor consumo de CPU
  echo -e "${CYAN}Procesos con mayor consumo de CPU:${NC}"
  ps aux --sort=-%cpu | head -11

  # Procesos con mayor consumo de memoria
  echo -e "\n${CYAN}Procesos con mayor consumo de memoria:${NC}"
  ps aux --sort=-%mem | head -11

  # Buscar nombres de procesos sospechosos (mineros comunes, etc.)
  SUSPICIOUS_PROCESS_NAMES=("miner" "xmr" "monero" "cryptonight" "stratum" "coinhive" "xmrig" "cpuminer" "nanopool" "minergate")

  echo -e "\n${CYAN}Buscando procesos con nombres sospechosos:${NC}"
  FOUND=0
  for name in "${SUSPICIOUS_PROCESS_NAMES[@]}"; do
    RESULT=$(pgrep -l -f "$name")
    if [ -n "$RESULT" ]; then
      print_alert "Posible proceso de minería detectado: $RESULT"
      FOUND=1
    fi
  done

  if [ $FOUND -eq 0 ]; then
    print_info "No se encontraron procesos con nombres sospechosos."
  fi

  # Verificar procesos ocultos (con caracteres especiales o espacios en blanco)
  echo -e "\n${CYAN}Buscando procesos con nombres ocultos o sospechosos:${NC}"
  ps aux | grep -E '[ ]{2,}[^ ]+$|[.][^ ]|^ '

  # Procesos sin binarios en disco (posible indicación de malware en memoria)
  echo -e "\n${CYAN}Procesos sin binarios en disco (posible malware en memoria):${NC}"
  for pid in $(ls /proc/ | grep -E '^[0-9]+$'); do
    if [ -d "/proc/$pid" ]; then
      BINARY=$(ls -l /proc/$pid/exe 2>/dev/null | awk '{print $NF}')
      if [[ "$BINARY" == *"(deleted)"* || -z "$BINARY" ]]; then
        PROCESS_NAME=$(cat /proc/$pid/comm 2>/dev/null)
        CMDLINE=$(cat /proc/$pid/cmdline 2>/dev/null | tr '\0' ' ')
        if [ -n "$PROCESS_NAME" ] && [ "$PROCESS_NAME" != "ps" ] && [ "$PROCESS_NAME" != "grep" ]; then
          print_warning "Proceso sin binario en disco: PID=$pid NOMBRE=$PROCESS_NAME CMDLINE=$CMDLINE"
        fi
      fi
    fi
  done
}

# 2. Comprobar conexiones de red sospechosas
check_suspicious_connections() {
  print_header "Comprobando conexiones de red sospechosas"

  # Listar todas las conexiones
  echo -e "${CYAN}Todas las conexiones activas:${NC}"
  netstat -tunapl

  # Conexiones establecidas
  echo -e "\n${CYAN}Conexiones establecidas:${NC}"
  netstat -tunapl | grep ESTABLISHED

  # Puertos en escucha
  echo -e "\n${CYAN}Puertos en escucha:${NC}"
  netstat -tunapl | grep LISTEN

  # Puertos comúnmente asociados con botnets y malware
  SUSPICIOUS_PORTS=(4444 5555 6666 6667 6697 8080 9999 1080 11111 1337 31337 34567 65535)

  echo -e "\n${CYAN}Buscando puertos sospechosos:${NC}"
  FOUND=0
  for port in "${SUSPICIOUS_PORTS[@]}"; do
    RESULT=$(netstat -tunapl | grep ":$port ")
    if [ -n "$RESULT" ]; then
      print_alert "Puerto sospechoso $port en uso: $RESULT"
      FOUND=1
    fi
  done

  if [ $FOUND -eq 0 ]; then
    print_info "No se encontraron puertos sospechosos comunes en uso."
  fi

  # Comprobar conexiones a IPs sospechosas (servidores C&C conocidos)
  # Esta lista debería ser actualizada periódicamente con IPs conocidas de C&C
  echo -e "\n${CYAN}Comprobando conexiones a posibles servidores C&C:${NC}"

  # Ejemplo simple - en una implementación real, esta lista debería ser más extensa
  # y actualizada desde una fuente confiable
  SUSPICIOUS_IPS=("185.26.205." "91.121." "212.83." "88.208.")

  FOUND=0
  for ip_pattern in "${SUSPICIOUS_IPS[@]}"; do
    RESULT=$(netstat -tunapl | grep "$ip_pattern")
    if [ -n "$RESULT" ]; then
      print_alert "Conexión a posible servidor C&C detectada: $RESULT"
      FOUND=1
    fi
  done

  if [ $FOUND -eq 0 ]; then
    print_info "No se encontraron conexiones a servidores C&C conocidos."
  fi

  # Analizar cantidad de conexiones por IP
  echo -e "\n${CYAN}IPs con múltiples conexiones (posible comunicación con C&C):${NC}"
  netstat -ntu | awk '{print $5}' | cut -d: -f1 | sort | uniq -c | sort -nr | head -n 10

  # Verificar conexiones salientes inusuales
  echo -e "\n${CYAN}Conexiones salientes posiblemente sospechosas:${NC}"
  OUTBOUND=$(netstat -tun | grep -v "127.0.0.1" | grep -v "LISTEN" | grep "ESTABLISHED")
  echo "$OUTBOUND"

  # Análisis de tráfico en tiempo real (muestra limitada)
  echo -e "\n${CYAN}Captura de tráfico en tiempo real (10 segundos):${NC}"
  timeout 10 tcpdump -nn -c 100 2>/dev/null || print_warning "No se pudo ejecutar tcpdump"
}

# 3. Comprobar archivos y directorios sospechosos
check_suspicious_files() {
  print_header "Comprobando archivos y directorios sospechosos"

  # Archivos modificados recientemente
  echo -e "${CYAN}Archivos del sistema modificados en las últimas 24 horas:${NC}"
  find /bin /usr/bin /sbin /usr/sbin -type f -mtime -1 -ls | grep -v "\.git"

  # Buscar archivos setuid/setgid (potencialmente peligrosos)
  echo -e "\n${CYAN}Archivos con permisos SUID/SGID (verificar si son legítimos):${NC}"
  find / -type f \( -perm -4000 -o -perm -2000 \) -ls 2>/dev/null | grep -v -E "/snap/|/var/lib/snapd/"

  # Buscar archivos ejecutables en /tmp y /var/tmp
  echo -e "\n${CYAN}Archivos ejecutables en directorios temporales:${NC}"
  find /tmp /var/tmp /dev/shm -type f -perm -100 -ls 2>/dev/null

  # Buscar scripts de inicio sospechosos
  echo -e "\n${CYAN}Scripts de inicio potencialmente sospechosos:${NC}"
  for dir in /etc/init.d /etc/init /etc/rc*.d /etc/systemd/system /usr/lib/systemd/system; do
    find "$dir" -type f -mtime -7 -ls 2>/dev/null
  done

  # Buscar archivos ocultos en el directorio home
  echo -e "\n${CYAN}Archivos ocultos recientes en directorios home:${NC}"
  find /home -type f -name ".*" -mtime -7 -ls 2>/dev/null | grep -v -E "\.cache|\.config|\.local|\.dbus|\.mozilla|\.bash_history"

  # Buscar archivos con nombres sospechosos
  echo -e "\n${CYAN}Archivos con nombres potencialmente sospechosos:${NC}"
  find / -type f -name "*backdoor*" -o -name "*rootkit*" -o -name "*trojan*" -o -name "*miner*" -o -name "*xmr*" -o -name "*monero*" 2>/dev/null
}

# 4. Comprobar tareas programadas
check_scheduled_tasks() {
  print_header "Comprobando tareas programadas"

  # Crontabs del sistema
  echo -e "${CYAN}Crontabs del sistema:${NC}"
  for user in $(cut -f1 -d: /etc/passwd); do
    crontab -l -u "$user" 2>/dev/null
    if [ $? -eq 0 ]; then
      echo -e "Crontab del usuario $user:"
      crontab -l -u "$user"
      echo
    fi
  done

  # Otros archivos cron
  echo -e "\n${CYAN}Otros archivos cron:${NC}"
  for dir in /etc/cron.d /etc/cron.daily /etc/cron.hourly /etc/cron.monthly /etc/cron.weekly; do
    echo -e "Contenido de $dir:"
    ls -la "$dir" 2>/dev/null
    echo
  done

  # Comprobar /etc/crontab
  echo -e "\n${CYAN}Contenido de /etc/crontab:${NC}"
  cat /etc/crontab

  # Comprobar systemd timers
  echo -e "\n${CYAN}Systemd timers:${NC}"
  systemctl list-timers --all
}

# 5. Comprobar usuarios y permisos
check_users_and_permissions() {
  print_header "Comprobando usuarios y permisos"

  # Listar usuarios
  echo -e "${CYAN}Lista de usuarios en el sistema:${NC}"
  cut -d: -f1,3,7 /etc/passwd | sort

  # Usuarios con UID 0 (root)
  echo -e "\n${CYAN}Usuarios con privilegios de root (UID 0):${NC}"
  grep ":0:" /etc/passwd

  # Usuarios que pueden usar sudo
  echo -e "\n${CYAN}Usuarios que pueden usar sudo:${NC}"
  grep -Po '^sudo.+:\K.*$' /etc/group
  cat /etc/sudoers.d/* /etc/sudoers 2>/dev/null | grep -v "^#" | grep -v "^$"

  # Últimos inicios de sesión
  echo -e "\n${CYAN}Últimos inicios de sesión:${NC}"
  last | head -20

  # Sesiones activas
  echo -e "\n${CYAN}Sesiones activas:${NC}"
  w
  who

  # Comprobar usuarios conectados por SSH
  echo -e "\n${CYAN}Usuarios conectados por SSH:${NC}"
  netstat -tnpa | grep "ESTABLISHED.*sshd"

  # Archivos de autorización SSH
  echo -e "\n${CYAN}Archivos authorized_keys (verificar claves no autorizadas):${NC}"
  find /home -name "authorized_keys" -exec ls -la {} \; -exec cat {} \; 2>/dev/null
  find /root -name "authorized_keys" -exec ls -la {} \; -exec cat {} \; 2>/dev/null
}

# 6. Comprobar servicios y daemons
check_services() {
  print_header "Comprobando servicios y daemons"

  # Servicios activos
  echo -e "${CYAN}Servicios systemd activos:${NC}"
  systemctl list-units --type=service --state=running

  # Todos los servicios
  echo -e "\n${CYAN}Todos los servicios systemd:${NC}"
  systemctl list-unit-files --type=service

  # Servicios iniciados recientemente
  echo -e "\n${CYAN}Servicios iniciados en los últimos 3 días:${NC}"
  find /etc/systemd/system /usr/lib/systemd/system -type f -name "*.service" -mtime -3 -ls

  # Servicios no estándar
  echo -e "\n${CYAN}Servicios potencialmente no estándar:${NC}"
  systemctl list-units --type=service | grep -v -E "systemd|dbus|getty|ssh|network|ifup|rpc|nfs|syslog|cron|anacron|atd|udev|acpid|rsyslog|logind|getty|apache|nginx|mariadb|mysql|postgresql"
}

# 7. Realizar escaneos con herramientas de seguridad
security_scans() {
  print_header "Ejecutando escaneos de seguridad"

  # Ejecutar rkhunter para buscar rootkits
  if command -v rkhunter &> /dev/null; then
    echo -e "${CYAN}Ejecutando rkhunter (escaneo de rootkits):${NC}"
    rkhunter --check --sk || print_warning "rkhunter falló o encontró problemas"
  else
    print_warning "rkhunter no está instalado"
  fi

  # Ejecutar chkrootkit
  if command -v chkrootkit &> /dev/null; then
    echo -e "\n${CYAN}Ejecutando chkrootkit:${NC}"
    chkrootkit -q || print_warning "chkrootkit falló o encontró problemas"
  else
    print_warning "chkrootkit no está instalado"
  fi

  # Ejecutar lynis para auditoría de seguridad
  if command -v lynis &> /dev/null; then
    echo -e "\n${CYAN}Ejecutando lynis (auditoría básica):${NC}"
    lynis audit system --quick || print_warning "lynis falló o encontró problemas"
  else
    print_warning "lynis no está instalado"
  fi

  # Ejecutar ClamAV para buscar malware
  if command -v clamscan &> /dev/null; then
    echo -e "\n${CYAN}Ejecutando ClamAV en directorios críticos:${NC}"
    clamscan --recursive --suppress-ok-results /etc /tmp /var/tmp /home/*/.ssh /root || print_warning "clamscan falló o encontró problemas"
  else
    print_warning "ClamAV no está instalado"
  fi
}

# 8. Comprobar registros del sistema
check_logs() {
  print_header "Analizando registros del sistema"

  # Verificar intentos de inicio de sesión fallidos
  echo -e "${CYAN}Intentos de inicio de sesión fallidos:${NC}"
  grep "Failed password" /var/log/auth.log* | tail -n 20

  # Comprobación de conexiones rechazadas
  echo -e "\n${CYAN}Conexiones rechazadas:${NC}"
  grep -i "connection refused\|failed to connect" /var/log/syslog* | tail -n 20

  # Mensajes de error críticos
  echo -e "\n${CYAN}Mensajes de error críticos:${NC}"
  grep -i "error\|critical\|warning\|fail" /var/log/syslog* | tail -n 50

  # Buscar IPs que intentan múltiples inicios de sesión
  echo -e "\n${CYAN}IPs con múltiples intentos de inicio de sesión:${NC}"
  grep "Failed password" /var/log/auth.log* | grep -E -o "([0-9]{1,3}[\.]){3}[0-9]{1,3}" | sort | uniq -c | sort -nr | head -n 10
}

# 9. Comprobar volumen de tráfico de red
check_network_traffic() {
  print_header "Analizando tráfico de red"

  # Estadísticas de uso de red
  if command -v vnstat &> /dev/null; then
    echo -e "${CYAN}Estadísticas de tráfico de red:${NC}"
    vnstat
  else
    echo -e "${CYAN}Estadísticas de interfaces de red:${NC}"
    ip -s link
  fi

  # Mostrar tabla de rutas
  echo -e "\n${CYAN}Tabla de rutas:${NC}"
  ip route

  # Mostrar puertos abiertos
  echo -e "\n${CYAN}Puertos abiertos:${NC}"
  ss -tuln

  # Capturar y analizar una muestra de tráfico
  echo -e "\n${CYAN}Análisis de muestra de tráfico (5 segundos):${NC}"
  timeout 5 tcpdump -nn -q -i any 2>/dev/null || print_warning "No se pudo ejecutar tcpdump"
}

# 10. Comprobación del rendimiento del sistema
check_system_performance() {
  print_header "Analizando rendimiento del sistema"

  # Uso de CPU y memoria
  echo -e "${CYAN}Uso de CPU y memoria:${NC}"
  top -bn 1 | head -20

  # Comprobación de la carga del sistema
  echo -e "\n${CYAN}Carga del sistema:${NC}"
  uptime

  # Uso de disco
  echo -e "\n${CYAN}Uso de disco:${NC}"
  df -h

  # Directorios que ocupan más espacio
  echo -e "\n${CYAN}Directorios que ocupan más espacio:${NC}"
  du -sh /* 2>/dev/null | sort -hr | head -10

  # Comprobar swap
  echo -e "\n${CYAN}Uso de swap:${NC}"
  free -h
  swapon --show

  # Comprobar si hay procesos zombies
  echo -e "\n${CYAN}Procesos zombie:${NC}"
  ps aux | awk '$8=="Z"'
}

# 11. Generar resumen e informe final
generate_summary() {
  print_header "RESUMEN DE LA DETECCIÓN"

  # Comprobar indicadores clave de compromiso
  echo -e "${CYAN}Indicadores clave revisados:${NC}"

  # 1. Procesos sospechosos
  SUSPICIOUS_PROCS=$(ps aux | grep -E 'miner|xmr|monero|cryptonight|stratum' | grep -v grep | wc -l)
  if [ "$SUSPICIOUS_PROCS" -gt 0 ]; then
    print_alert "⚠️ Se encontraron $SUSPICIOUS_PROCS procesos con nombres sospechosos"
  else
    print_info "✓ No se encontraron procesos con nombres asociados a minería/botnet"
  fi

  # 2. Puertos sospechosos
  SUSPICIOUS_PORTS_COUNT=$(netstat -tunapl 2>/dev/null | grep -E ':(4444|5555|6666|6667|8080|9999|1080|1337|31337)' | grep -v "127.0.0.1" | wc -l)
  if [ "$SUSPICIOUS_PORTS_COUNT" -gt 0 ]; then
    print_alert "⚠️ Se encontraron $SUSPICIOUS_PORTS_COUNT puertos sospechosos en uso"
  else
    print_info "✓ No se encontraron puertos comúnmente asociados con malware"
  fi

  # 3. Archivos sospechosos
  SUSPICIOUS_FILES=$(find /tmp /var/tmp /dev/shm -type f -perm -100 2>/dev/null | wc -l)
  if [ "$SUSPICIOUS_FILES" -gt 3 ]; then
    print_warning "⚠️ Se encontraron $SUSPICIOUS_FILES archivos ejecutables en directorios temporales"
  else
    print_info "✓ Número normal de ejecutables en directorios temporales"
  fi

  # 4. Tareas cron sospechosas
  SUSPICIOUS_CRON=$(grep -r "curl\|wget\|nc\|netcat\|bash -i\|python -c\|perl -e" /etc/cron* /var/spool/cron/ 2>/dev/null | wc -l)
  if [ "$SUSPICIOUS_CRON" -gt 0 ]; then
    print_alert "⚠️ Se encontraron $SUSPICIOUS_CRON tareas cron potencialmente sospechosas"
  else
    print_info "✓ No se encontraron tareas cron sospechosas"
  fi

  # 5. Usuarios con UID 0 distintos de root
  ROOT_USERS=$(grep ":0:" /etc/passwd | grep -v "^root:" | wc -l)
  if [ "$ROOT_USERS" -gt 0 ]; then
    print_alert "⚠️ Se encontraron $ROOT_USERS usuarios adicionales con privilegios de root (UID 0)"
  else
    print_info "✓ Solo el usuario root tiene UID 0"
  fi

  # Evaluación final
  echo -e "\n${BLUE}EVALUACIÓN FINAL:${NC}"

  TOTAL_ALERTS=$(grep -c "\[ALERTA\]" "$REPORT_FILE")
  TOTAL_WARNINGS=$(grep -c "\[ADVERTENCIA\]" "$REPORT_FILE")

  if [ "$TOTAL_ALERTS" -gt 0 ]; then
    echo -e "${RED}⚠️ Se encontraron $TOTAL_ALERTS alertas y $TOTAL_WARNINGS advertencias que requieren investigación inmediata.${NC}"
    echo -e "${RED}El sistema podría estar comprometido. Revise el informe completo y tome medidas.${NC}"
  elif [ "$TOTAL_WARNINGS" -gt 3 ]; then
    echo -e "${YELLOW}⚠️ Se encontraron $TOTAL_WARNINGS advertencias que requieren atención.${NC}"
    echo -e "${YELLOW}El sistema podría tener actividad sospechosa. Revise el informe completo.${NC}"
  else
    echo -e "${GREEN}✓ No se encontraron indicios claros de compromiso en el sistema.${NC}"
    echo -e "${GREEN}Continúe monitoreando regularmente.${NC}"
  fi

  # Recomendaciones
  echo -e "\n${CYAN}RECOMENDACIONES:${NC}"
  echo -e "1. Ejecute este script periódicamente para monitorear cambios"
  echo -e "2. Configure un sistema de monitoreo de integridad (como AIDE o Tripwire)"
  echo -e "3. Actualice regularmente el sistema y las aplicaciones"
  echo -e "4. Configure correctamente el firewall"
  echo -e "5. Implemente detección de intrusiones con herramientas como Snort o Suricata"
  echo -e "6. Siga las prácticas recomendadas de seguridad para servidores Linux"

  echo -e "\n${BLUE}Informe completo guardado en: $REPORT_FILE${NC}"
}

# Ejecutar todas las comprobaciones
main() {
  check_tools
  check_suspicious_processes
  check_suspicious_connections
  check_suspicious_files
  check_scheduled_tasks
  check_users_and_permissions
  check_services
  security_scans
  check_logs
  check_network_traffic
  check_system_performance
  generate_summary

  print_header "FINALIZADO"
  echo "Análisis completado: $(date)"
  echo "Informe guardado en: $REPORT_FILE"
}

# Ejecutar el script principal
main

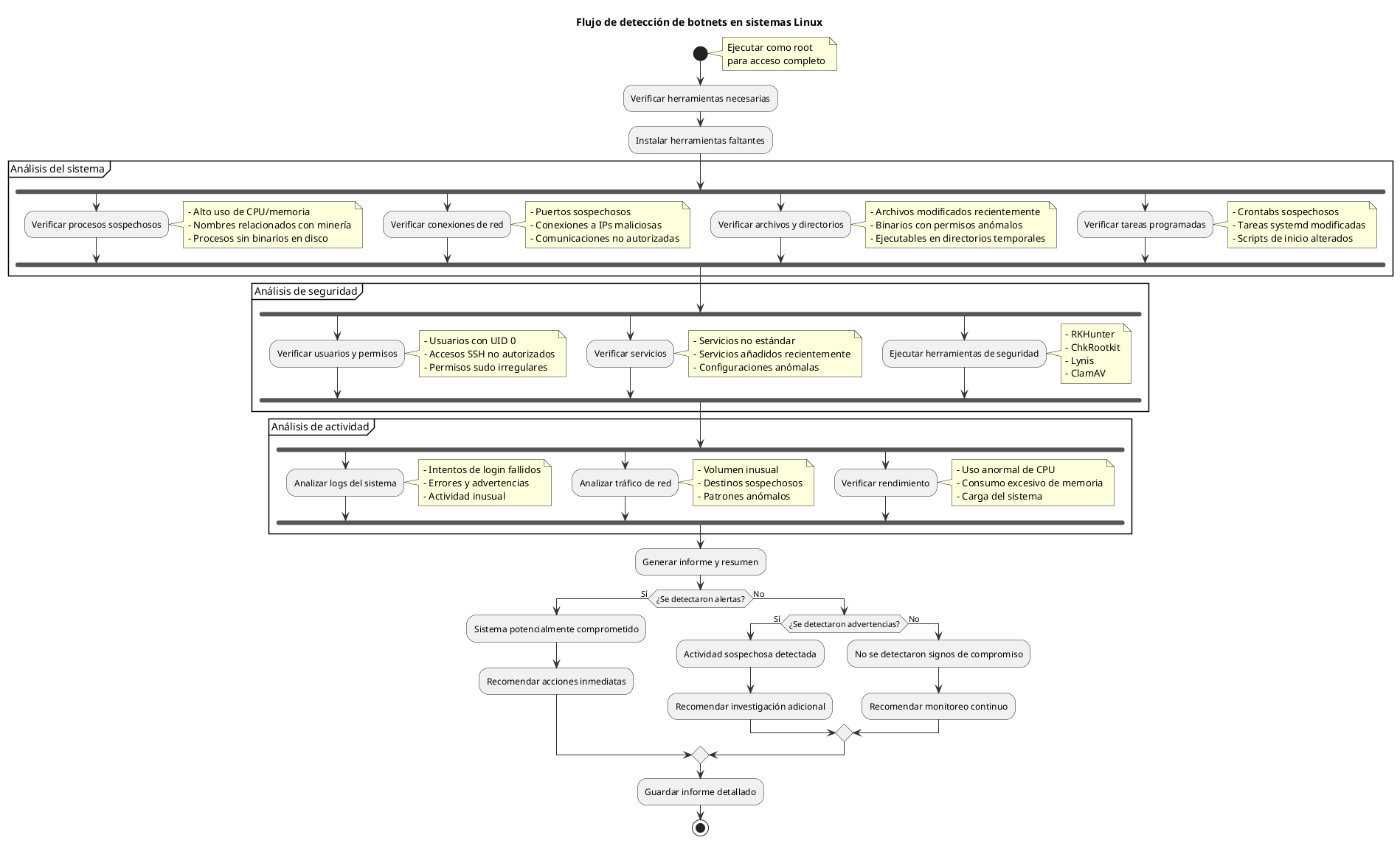
¿Cómo funciona el script?

El script realiza una serie de verificaciones exhaustivas para detectar posibles signos de compromiso en el sistema:

botnet_detection_flow.png

botnetdetectionflow.png

Descripción de los módulos principales

1. Verificación de procesos sospechosos

Este módulo examina los procesos en ejecución para detectar:

  • Procesos con alto consumo de CPU o memoria
  • Procesos con nombres asociados a minería de criptomonedas o malware
  • Procesos sin archivos binarios en disco (posible indicación de malware en memoria)
  • Procesos con nombres ocultos o irreconocibles

2. Análisis de conexiones de red

Esta sección examina las conexiones de red para identificar:

  • Puertos conocidos por ser utilizados por botnets y malware
  • Conexiones a direcciones IP asociadas con servidores de comando y control (C&C)
  • Patrones de tráfico inusuales o sospechosos
  • Comunicaciones no autorizadas con el exterior

3. Verificación de archivos y directorios

El script busca:

  • Archivos ejecutables en ubicaciones temporales
  • Archivos del sistema modificados recientemente
  • Archivos con permisos SUID/SGID sospechosos
  • Archivos ocultos con nombres o comportamientos inusuales

4. Análisis de tareas programadas

Se examinan:

  • Tareas cron para todos los usuarios
  • Archivos cron del sistema
  • Timers de systemd
  • Scripts de inicio modificados recientemente

5. Verificación de usuarios y permisos

El script revisa:

  • Usuarios con privilegios elevados (UID 0)
  • Usuarios que pueden ejecutar comandos con sudo
  • Sesiones SSH activas y recientes
  • Claves de autorización SSH no autorizadas

6. Análisis de servicios

Esta sección examina:

  • Servicios activos en el sistema
  • Servicios configurados para iniciar automáticamente
  • Servicios no estándar o sospechosos
  • Servicios añadidos o modificados recientemente

7. Escaneos de seguridad

El script utiliza herramientas especializadas:

  • RKHunter para detectar rootkits
  • ChkRootkit como método adicional de detección
  • Lynis para auditoría de seguridad general
  • ClamAV para escaneo de malware

8. Análisis de logs

Se analizan los registros del sistema para identificar:

  • Intentos de inicio de sesión fallidos
  • Conexiones rechazadas
  • Mensajes de error críticos
  • Patrones de actividad sospechosa

9. Análisis de tráfico de red

El script examina:

  • Estadísticas de uso de red
  • Tabla de rutas para identificar redirecciones sospechosas
  • Puertos abiertos y servicios escuchando
  • Muestras de tráfico de red en tiempo real

10. Verificación del rendimiento

Se analiza:

  • Uso de CPU y memoria
  • Carga del sistema
  • Uso de disco
  • Procesos zombie y otros indicadores de actividad anómala

Informe y resumen final

Al finalizar todas las verificaciones, el script genera un informe detallado y un resumen que clasifica el estado del sistema en tres categorías:

  1. Sistema comprometido: Se detectaron alertas graves que indican alta probabilidad de infección.
  2. Actividad sospechosa: Se encontraron advertencias que requieren investigación adicional.
  3. Sistema limpio: No se detectaron indicios claros de compromiso.

El informe completo se guarda en el directorio /var/log/security_checks/ con una marca de tiempo para referencia futura y análisis comparativo.

Uso práctico del script

Requisitos previos

Antes de ejecutar el script, asegúrate de tener:

  • Un sistema Linux (preferiblemente Ubuntu o una distribución basada en Debian)
  • Acceso root o permisos de sudo
  • Conexión a Internet (para instalar las herramientas faltantes)

Instalación y ejecución

  1. Copia el script completo en un archivo llamado botnet_detector.sh
  2. Dale permisos de ejecución:
chmod +x botnet_detector.sh
  1. Ejecuta el script como root:
sudo ./botnet_detector.sh
  1. El script automáticamente instalará las herramientas necesarias si no están presentes.

Automatización

Para monitorear regularmente tu sistema, puedes configurar el script como una tarea programada:

# Editar crontab
sudo crontab -e

# Añadir una línea para ejecutar el script semanalmente (por ejemplo, cada domingo a las 3:00 AM)
0 3 * * 0 /ruta/al/botnet_detector.sh

El informe se guardará con la fecha y hora de ejecución, permitiéndote comparar resultados a lo largo del tiempo.

Signos comunes de infección por botnet

Además de las verificaciones realizadas por el script, estos son signos adicionales que podrían indicar que tu sistema está comprometido:

Signos a nivel de sistema

  • Tiempos de arranque o apagado inusualmente largos
  • El sistema se vuelve significativamente más lento sin razón aparente
  • Crasheos frecuentes o pantallas azules (en Windows)
  • Programas que se cierran o abren solos
  • Cambios en la página de inicio del navegador o redirecciones web

Signos a nivel de red

  • Uso de red elevado incluso cuando no estás utilizando activamente Internet
  • Quejas de tu proveedor de Internet sobre tráfico sospechoso
  • Tu dirección IP aparece en listas negras de spam
  • Tu router tiene configuraciones que no recuerdas haber cambiado

Signos a nivel de usuario

  • Cuentas de correo electrónico enviando spam sin tu conocimiento
  • Actividad en tus cuentas que no reconoces
  • Nuevos programas o extensiones del navegador que no instalaste
  • Antivirus o firewalls desactivados sin tu intervención

Mejores prácticas para prevenir infecciones

La prevención es siempre la mejor estrategia. Estas son algunas recomendaciones para mantener tu sistema seguro:

  1. Mantén tu sistema actualizado
    • Aplica parches de seguridad tan pronto como estén disponibles
    • Actualiza regularmente todas las aplicaciones
  2. Configura un firewall robusto
    • Utiliza UFW (Uncomplicated Firewall) en Ubuntu:

      sudo ufw enable
      sudo ufw default deny incoming
      sudo ufw default allow outgoing
      sudo ufw allow ssh
      
  3. Implementa un sistema de detección de intrusiones
    • Considera herramientas como Snort, Suricata o OSSEC
  4. Monitorea la integridad del sistema
    • Instala AIDE (Advanced Intrusion Detection Environment):

      sudo apt install aide
      sudo aideinit
      
  5. Refuerza la seguridad SSH
    • Desactiva el login como root
    • Utiliza autenticación por clave en lugar de contraseñas
    • Cambia el puerto por defecto
  6. Implementa el principio de mínimo privilegio
    • Crea usuarios con los permisos mínimos necesarios
    • Utiliza sudo para tareas específicas en lugar de login como root
  7. Realiza backups regularmente
    • Mantén copias de seguridad offline o en ubicaciones aisladas
    • Verifica periódicamente que los backups funcionen correctamente

Qué hacer si encuentras un sistema comprometido

Si el script detecta signos de compromiso o tienes razones para creer que tu sistema es parte de una botnet:

  1. No apagues el sistema inmediatamente
    • El análisis forense podría requerir información volátil en memoria
  2. Aísla el sistema de la red
    • Desconecta físicamente el cable de red o desactiva la wifi
  3. Documenta todo
    • Toma notas detalladas de lo que observas
    • Guarda los informes generados por el script
  4. Preserva evidencia
    • Crea una imagen forense si es posible
    • Guarda logs y archivos relevantes
  5. Evalúa el impacto
    • Determina qué datos o sistemas podrían estar comprometidos
    • Verifica cuentas y servicios críticos
  6. Reconstruye desde cero
    • La reinstalación completa es generalmente más segura que intentar limpiar
    • Restaura datos desde backups verificados como limpios
  7. Aprende y mejora
    • Analiza cómo ocurrió la intrusión
    • Implementa medidas adicionales para prevenir futuros incidentes

Conclusión

La seguridad informática es un proceso continuo, no un estado final. Este script puede ayudarte a detectar posibles compromisos en tu sistema Linux, pero debe ser parte de una estrategia de seguridad más amplia que incluya buenas prácticas preventivas, monitoreo regular, y planes de respuesta a incidentes.

Utilizando Emacs y org-mode, puedes adaptar y mejorar este script según tus necesidades específicas, programar su ejecución regular, y documentar y analizar sus resultados de manera organizada.

Recuerda que ninguna herramienta automatizada puede reemplazar el conocimiento y la vigilancia humana. Mantente informado sobre nuevas amenazas y técnicas de ataque, y adapta tus defensas en consecuencia.

2025-04-15-gu-a-pr-ctica-configuraci-n-de-ufw-en-ubuntu-con-scripts-y-org-mode

2025-04-16–fortaleciendo-la-seguridad-inform-tica-con-snort-y-aide-gu-a-completa

Categoría: seguridad linux bash botnet malware scripting emacs tutoriales

Suscribirse al Feed RSS | Mapa del Sitio

© 2025 M.Castillo | Hecho con ❤️ en Emacs y org-static-blog

📊 Estadísticas Visit counter For Websites