Logo

Mi Blog con Emacs y Esteroides

Emacs, IA y Linux: Poder y Simplicidad en tu Flujo de Trabajo

mybloggingnotes@gmail.com


Artículos de la categoría "opiniones":

Artículos recientes sobre geopolítica y estrategia

24/06/2025

© 2025 M.Castillo | Hecho con ❤️ en Emacs y org-static-blog

Categoría: geopolitica estrategia opiniones

Polarización, Sesgos y Motivos en los Principales Chats con IA

06/05/2025

Introducción

(...)
Categoría: IA Sesgos Polarización ChatGPT Claude opiniones

Interferencias Rusas y Americanas en Procesos Electorales: Un Análisis Geopolítico

05/05/2025

En la era digital, las interferencias en procesos electorales se han convertido en una extensión de la geopolítica tradicional. Los actores estatales, principalmente Rusia y Estados Unidos, han desarrollado capacidades sofisticadas para influir en elecciones extranjeras, transformando el panorama democrático mundial. Este análisis examina los métodos, evolución y consecuencias de estas prácticas.

(...)
Categoría: geopolitica relaciones_internacionales opiniones

Análisis del Gasto en Defensa de la OTAN (Abril 2025 ii)

01/05/2025

El objetivo del 2% del PIB como estándar para el gasto en defensa presenta diversos desafíos conceptuales y prácticos:

(...)
Categoría: Política Internacional otan opiniones pib

Análisis del Gasto en Defensa de la OTAN (Abril 2025 i)

25/04/2025

La Organización del Tratado del Atlántico Norte (OTAN) ha establecido desde 2014 un objetivo para que sus miembros destinen al menos el 2% de su Producto Interno Bruto (PIB) al gasto en defensa. Este compromiso, reafirmado en las cumbres de Gales (2014), Varsovia (2016), Bruselas (2018) y especialmente fortalecido tras la invasión rusa de Ucrania en febrero de 2022, representa un pilar fundamental en la estrategia de disuasión colectiva de la alianza.

(...)
Categoría: OTAN Defensa Presupuesto-Militar PIB Seguridad-Internacional opiniones

ANZAC Day: Significado, Celebración y Memoria Histórica

25/04/2025

El ANZAC Day se conmemora el 25 de abril de cada año para honrar a los miembros del Cuerpo de Ejército Australiano y Neozelandés (Australian and New Zealand Army Corps) que sirvieron en la campaña de Gallipoli durante la Primera Guerra Mundial. La fecha marca el aniversario del desembarco inicial de las tropas ANZAC en la península de Gallipoli, Turquía, en 1915.

(...)
Categoría: ANZAC Gallipoli Australia Nueva-Zelanda Primera-Guerra-Mundial WWI conmemoración opiniones

Análisis Comparativo de Buscadores de IA: Censura y Libertad Informativa

24/04/2025

El panorama de los buscadores con capacidades de IA refleja las tensiones geopolíticas actuales y los diferentes enfoques sobre libertad de información. Los sistemas de búsqueda y chat de IA no son herramientas neutrales sino que incorporan valores, restricciones y sesgos derivados de:

(...)
Categoría: IA censura libertad_información geopolítica búsqueda opiniones

La Encrucijada Global: Riesgos de la Desglobalización en la Era Post-2025

23/04/2025

En los últimos años hemos sido testigos de una transformación radical en el panorama económico mundial. Después de décadas de integración económica global impulsada por acuerdos de libre comercio, cadenas de suministro internacionales y cooperación multilateral, el mundo parece estar virando hacia una nueva era caracterizada por el proteccionismo, los nacionalismos económicos y la fragmentación de los mercados globales.

(...)
Categoría: economía global desglobalización comercio internacional proteccionismo opiniones

La disrupción como concepto político: origen, evolución y dimensiones

14/04/2025

La política contemporánea ha experimentado transformaciones significativas en las últimas décadas, marcadas por la aparición de líderes y movimientos que desafían las estructuras establecidas del sistema político. El término "disrupción", originalmente acuñado en el ámbito empresarial y tecnológico, ha migrado al análisis político para describir estos fenómenos transformadores. Este documento explora en profundidad el concepto de disrupción política, trazando su origen, desarrollo conceptual, dimensiones y manifestaciones concretas en diversos contextos políticos globales.

(...)
Categoría: disrupción politica opiniones concepto gobierno

La Cultura de la Vibra: Un Glosario de Términos con el Prefijo Vibra

14/04/2025

Bienvenidos a nuestro blog, un espacio dedicado a explorar cómo damos forma a nuestras experiencias creativas y productivas a través de la vibra. En el mundo actual, la vibra no es solo un estado de ánimo pasajero: es una forma de diseñar intencionalmente nuestra relación con el trabajo, el arte y la tecnología. Hoy, nos sumergimos en un glosario de términos con el prefijo vibra-, que capturan las maneras en que moldeamos nuestros entornos, flujos de trabajo y mentalidades para que resuenen con nuestra energía única.

(...)
Categoría: vive cultura emacs opiniones

Las Tierras Raras: Elementos Estratégicos en el Tablero Global

13/04/2025

Las tierras raras, a pesar de su nombre, no son particularmente escasas en la corteza terrestre. Sin embargo, su dispersión y la complejidad de su extracción y procesamiento las han convertido en uno de los recursos más estratégicos del siglo XXI. Estos 17 elementos de la tabla periódica (los 15 lantánidos más el escandio y el itrio) se han vuelto fundamentales para nuestra civilización tecnológica moderna.

(...)
Categoría: tierras raras geopolítica tecnología recursos-naturales elementos-estratégicos opiniones

Diagrama de Relaciones entre Superpotencias

12/04/2025

Ver imagen en tamaño completo

(...)
Categoría: diagrama superpotencias opiniones geopolitica geostrategy

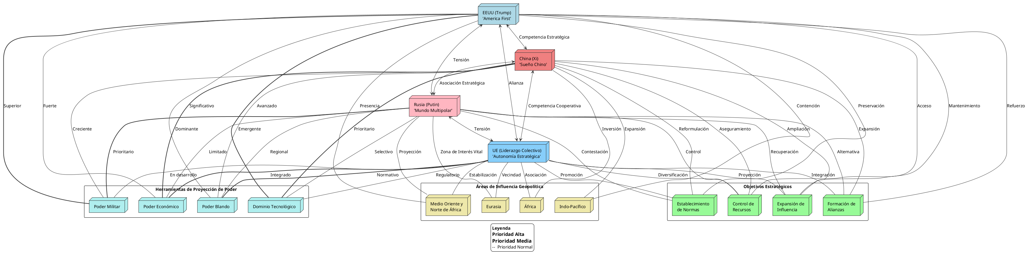
Análisis Comparativo de la Visión Estratégica de los Líderes de las Superpotencias

12/04/2025

En el escenario geopolítico actual, las superpotencias y sus líderes juegan un papel crucial en la configuración del orden mundial. Este documento analiza de manera comparativa las visiones estratégicas, tácticas y objetivos de los líderes de las principales potencias mundiales: Estados Unidos, China y Rusia, así como la Unión Europea como bloque de poder significativo.

(...)
Categoría: estrategia superpotencias relaciones internacionales opiniones

Glosario de Términos de Geoestrategia

12/04/2025

Este glosario reúne términos fundamentales del campo de la geoestrategia y la geopolítica, disciplinas que estudian cómo los factores geográficos influyen en las estrategias políticas y militares de los estados.

(...)
Categoría: geoestrategia geopolítica opiniones internacional

Poderío Militar de los Grandes Actores del Tablero Mundial

10/04/2025

En el escenario internacional actual, el poderío militar es una herramienta fundamental para proyectar influencia, defender intereses estratégicos y negociar desde una posición de fuerza. Los principales actores —Estados Unidos, China, Rusia, la Unión Europea, entre otros— mantienen complejas relaciones marcadas por alianzas, competencia tecnológica y rivalidades geopolíticas.

(...)
Categoría: poderio militar tablero defensa opiniones

El Tablero Geoestratégico Mundial en 2025: Actores, Relaciones y Visiones Futuras

10/04/2025

En abril de 2025, el tablero geoestratégico mundial se encuentra en un momento de reconfiguración profunda. La multipolaridad, la competencia tecnológica y los efectos persistentes de eventos como la pandemia de 2020 y conflictos regionales han redibujado las relaciones entre los principales actores globales. Este análisis explora las dinámicas actuales, los objetivos estratégicos y las visiones futuras de las grandes potencias, acompañado de diagramas y referencias documentales.

(...)
Categoría: tablero geoestrategia actores relaciones opiniones

Perfil comparativo del votante de Donald Trump (2016 vs 2024)

09/04/2025

Este documento ofrece un análisis detallado del perfil del votante de Donald Trump en las elecciones presidenciales de Estados Unidos en 2016 y 2024. Se abordan las variables socioeconómicas, culturales, geográficas y generacionales, comparando cambios y continuidades en el electorado trumpista. También se incluyen visualizaciones y referencias clave para profundizar en los datos.

(...)
Categoría: trump elecciones 2016 2024 opiniones EE.UU.

Análisis de la Nueva Estrategia de Donald Trump frente a la OTAN en 2025

09/04/2025

El 20 de enero de 2025, Donald Trump asumió su segundo mandato como presidente de Estados Unidos, prometiendo una política exterior disruptiva. Su enfoque hacia la Organización del Tratado del Atlántico Norte (OTAN) ha evolucionado desde las críticas de su primer mandato hacia una estrategia más compleja en 2025, marcada por la presión económica, renegociaciones estratégicas y un posible replanteamiento del rol estadounidense. Este análisis explora los componentes de esta nueva postura, sus implicaciones y su impacto global, acompañado por un diagrama que ilustra las dinámicas clave. La fecha actual es 9 de abril de 2025.

(...)
Categoría: nato EE.UU. trump opiniones geoestrategia opiniones defensa

Análisis de la Nueva Estrategia de Donald Trump frente a la OTAN en 2025

09/04/2025

El 20 de enero de 2025, Donald Trump asumió su segundo mandato como presidente de Estados Unidos, prometiendo una política exterior disruptiva. Su enfoque hacia la Organización del Tratado del Atlántico Norte (OTAN) ha evolucionado desde las críticas de su primer mandato hacia una estrategia más compleja en 2025, marcada por la presión económica, renegociaciones estratégicas y un posible replanteamiento del rol estadounidense. Este análisis explora los componentes de esta nueva postura, sus implicaciones y su impacto global, acompañado por un diagrama que ilustra las dinámicas clave. La fecha actual es 9 de abril de 2025.

(...)
Categoría: nato EE.UU. trump opiniones geoestrategia opiniones defensa

Trump y la Guerra de Aranceles 2025: Ganadores, Perdedores y el Caos Global

09/04/2025

El 8 de abril de 2025, con apenas unas semanas en su segundo mandato como el 47º presidente de Estados Unidos, Donald Trump ha encendido la mecha de una guerra comercial global al imponer aranceles masivos: un 10% general a todas las importaciones, un 104% a China, y tarifas "recíprocas" que alcanzan hasta el 46% en países como Vietnam. ¿El objetivo? "Restaurar la grandeza americana" y equilibrar la balanza comercial. Pero, ¿quién sale ganando y quién perdiendo en este juego de alto riesgo? En este post, analizamos los detalles, respaldados por datos y referencias, y lo presentamos con el poder de Emacs Org-mode. ¡Prepárate para un viaje económico con esteroides!

(...)
Categoría: politica economia emacs trump aranceles org-mode opiniones

La nueva situación geoestratégica mundial tras la llegada de Trump como 47º presidente de EE.UU.

06/04/2025

La reelección de Donald Trump como el 47º presidente de Estados Unidos, asumiendo el cargo el 20 de enero de 2025, ha marcado un punto de inflexión en la geoestrategia mundial. Su enfoque "America First" y su estilo transaccional han reconfigurado las relaciones entre bloques geopolíticos, intensificando la multipolaridad y desafiando el orden global previo. Este post analiza cómo su presidencia está moldeando las dinámicas entre Estados Unidos, China, Rusia, la Unión Europea y potencias emergentes, con un gráfico de apoyo que ilustra los cambios en la influencia relativa.

(...)
Categoría: opiniones trump geoestrategia eeuu

La anormalidad política de Donald Trump: un análisis (ii)

06/04/2025

Desde su irrupción en la escena política estadounidense, Donald J. Trump ha representado una figura profundamente disruptiva. Su presidencia (2017–2021) no solo alteró el estilo presidencial tradicional, sino que también puso en entredicho pilares fundamentales del sistema democrático.

(...)
Categoría: politics geopolítica trump opiniones

La anormalidad política de Donald Trump: análisis comparativo entre el primer y segundo mandato

06/04/2025

Desde su irrupción en la política estadounidense en 2015, Donald Trump ha sido una figura disruptiva. Su ascenso a la presidencia rompió con normas establecidas en el discurso político, las relaciones institucionales y la manera de ejercer el poder. Este post analiza su primer mandato (2017-2021) y el inicio de su segundo (2025-) bajo el lente de la “anormalidad política”, es decir, su alejamiento de las convenciones democráticas y del comportamiento presidencial típico.

(...)
Categoría: opiniones trump geopolitics

Visión Política de Alberto Núñez Feijóo y el Partido Popular en la Actualidad

29/03/2025

Alberto Núñez Feijóo asumió el liderazgo del Partido Popular (PP) en 2022, un momento crítico para la política española, marcada por una creciente polarización y crisis económica. A través de su liderazgo, Feijóo ha intentado presentar una visión política que, aunque alineada con los valores tradicionales del PP, busca renovarse para conectar con nuevos votantes y ofrecer un enfoque moderado y conciliador frente a los desafíos actuales.

(...)
Categoría: opiniones politica pp

Creación Indicador de Calidad de Libertad y su Aplicación KPI (i)

29/03/2025

Medir el grado de libertad en prensa, expresión, manifestación y derechos civiles en países, combinando datos cuantitativos y cualitativos.

(...)
Categoría: libertad kpi indice opiniones

El Sanchismo: Origen, Evolución y Futuro de un Fenómeno Político en España (Perplexity)

28/03/2025

El sanchismo es un término que ha ganado prominencia en la política española, asociado al liderazgo y estilo de gobierno de Pedro Sánchez, actual presidente del Gobierno de España. Este post explorará en detalle qué es el sanchismo, su origen, evolución y posibles perspectivas futuras.

(...)
Categoría: opiniones España política Sanchez

Régimen de Xi Jinping y su Visión Geoestratégica, China (2025)

28/03/2025

— Answer from Perplexity: pplx.ai/share

(...)
Categoría: China Jimping opiniones

El Putinismo: Análisis del Sistema Político de Vladimir Putin (Perplexity)

26/03/2025

El putinismo es el sistema político-económico desarrollado bajo el liderazgo de Vladimir Putin, caracterizado por:

(...)
Categoría: opiniones

El Trumpismo: Origen, Historia y Evolución de un Fenómeno Político (perplexity)

26/03/2025

El trumpismo es un fenómeno político complejo que ha marcado profundamente la política estadounidense y global en las últimas décadas. Este post explorará sus orígenes, desarrollo y posible futuro.

(...)
Categoría: trump trumpismo EE.UU. ee.uu. opiniones

Diagrama de Relaciones Geoestratégicas y Geopolíticas de los Grandes Bloques Mundiales

25/03/2025

La dinámica geopolítica global en 2025 está marcada por la interacción estratégica entre los principales bloques de poder: Estados Unidos, Unión Europea, China, Rusia, India y América Latina. Este diagrama busca ilustrar las relaciones clave entre estos actores, destacando alianzas, tensiones y estrategias en curso. Utilizando herramientas de visualización como PlantUML en Emacs, hemos sintetizado las complejidades del sistema internacional en un formato gráfico accesible.

(...)
Categoría: diagrama geoestrategia opiniones geopolítica

Visiones geoestratégicas contemporáneas: Rusia, China y EE.UU. (2025)

25/03/2025

En la década de 2020, el sistema internacional experimenta una reconfiguración sin precedentes desde el fin de la Guerra Fría. Este documento analiza las visiones estratégicas de:

(...)
Categoría: geopolítica Rusia China EE.UU. relaciones internacionales opiniones

Evolución de la visión geoestratégica rusa (2020-2025)

25/03/2025

© 2025 M.Castillo | Hecho con ❤️ en Emacs y org-static-blog

Categoría: rusia geoestrategia opiniones geopolítica

Evolución de la visión geoestratégica estadounidense (2021-2025)

25/03/2025

Nueva dinámica de "cooperación conflictiva":

(...)
Categoría: geoestrategia EE.UU. 2025 opiniones

Visiones geoestratégicas contemporáneas: Rusia, China y EE.UU. (2025)

25/03/2025

Operaciones de influencia en elecciones occidentales:

(...)
Categoría: geoestrategia Rusia China EE.UU. opiniones

Geopolítica vs. Geoestrategia: Una mirada detallada desde Emacs con Esteroides

24/03/2025

En el mundo del análisis internacional, los términos geopolítica y geoestrategia suelen aparecer juntos, pero no son sinónimos. Desde mi flujo de trabajo en Emacs, donde organizo ideas con Org Mode y exploro conceptos complejos, me propuse desentrañar estas nociones. Este post busca aclarar sus diferencias, sus intersecciones y cómo se aplican en el contexto global actual. Además, incluiremos un diagrama para visualizar las relaciones entre ambos conceptos.

(...)
Categoría: política estrategia opiniones

Evaluación de Bloques Mundiales Usando Qwen IA

23/03/2025

En este documento evaluamos los principales bloques mundiales (China, EE.UU., Unión Europea y Rusia) utilizando un KPI compuesto basado en cinco componentes clave: Poder Militar, Economía, Tecnología, Diplomacia y Sostenibilidad. Cada componente tiene un peso del 20%. Al final, se incluye un gráfico comparativo y una referencia al modelo Qwen Chat, una IA desarrollada en China.

(...)
Categoría: KPI geopolítica IA relaciones internacionales opiniones

Geopolítica: Una Visión Integral de su Definición, Historia, Evolución y Actualidad

23/03/2025

La geopolítica es una disciplina que estudia las relaciones entre el poder político y los factores geográficos, económicos, culturales y militares que influyen en el comportamiento de los estados y regiones a nivel global. En este post, exploraremos su definición, concepto, historia, evolución y su relevancia en el mundo contemporáneo. Además, propondremos un KPI (Key Performance Indicator) para evaluar el desempeño de grandes bloques geopolíticos como EE.UU., Rusia, China y la Comunidad Europea.

(...)
Categoría: geopolítica historia evolución actualidad KPI opiniones

Geopolítica: Definición, Historia, Evolución y un KPI para Evaluar el Poder Global

23/03/2025

La geopolítica es una disciplina fascinante que combina geografía, política y poder para entender cómo los estados y otros actores internacionales interactúan en el escenario global. En un mundo cada vez más interconectado, la geopolítica no solo es una herramienta académica, sino también un lente práctico para analizar conflictos, alianzas y estrategias de poder. En este post de myblog, exploraremos su definición, concepto, historia, evolución, estado actual y propondremos un KPI (Indicador Clave de Desempeño) para medir la influencia de los grandes bloques geopolíticos. Este KPI se aplicará en un próximo artículo a Estados Unidos, Rusia, China y la Comunidad Europea.

(...)
Categoría: geopolitica relaciones internacionales historia poder global KPI opiniones

Análisis Demográfico de los Votantes de Donald Trump en las Elecciones 2024 - Perplexity

11/03/2025

La cuarta candidatura presidencial de Donald Trump en 2024 ha reconfigurado el mapa político estadounidense. Este análisis examina los patrones demográficos, creencias y factores socioeconómicos de su base electoral, utilizando datos recientes de:

(...)
Categoría: trump elecciones usa 2024 voters opiniones
Otros artículos

Suscribirse al Feed RSS | Mapa del Sitio

© 2025 M.Castillo | Hecho con ❤️ en Emacs y org-static-blog

📊 Estadísticas Visit counter For Websites