Logo

Mi Blog con Emacs y Esteroides

Emacs, IA y Linux: Poder y Simplicidad en tu Flujo de Trabajo

mybloggingnotes@gmail.com


25/04/2025

Emacs para Tomar Notas: La Herramienta Definitiva para Gestionar tu Conocimiento

Introducción

Tomar notas es una habilidad fundamental en nuestra era de sobrecarga de información. Ya sea para estudiar, trabajar en proyectos o simplemente capturar ideas fugaces, necesitamos un sistema que sea a la vez potente y flexible. Emacs, especialmente con Org mode, ofrece una de las experiencias más completas para la gestión de notas y conocimiento.

En este artículo, exploraremos cómo configurar Emacs para tomar notas eficientemente, desde notas rápidas hasta sistemas completos de gestión del conocimiento. También analizaremos las ventajas y desventajas de este enfoque frente a otras alternativas populares.

¿Por qué usar Emacs para tomar notas?

Antes de sumergirnos en la configuración, vale la pena entender qué hace a Emacs una opción tan atractiva para tomar notas:

  • Sistema unificado: Todo tu conocimiento en un solo lugar, accesible mediante texto plano
  • Personalización ilimitada: Adapta el sistema a tu flujo de trabajo exacto
  • Formatos abiertos y portables: Tus notas te pertenecen y durarán décadas
  • Potencia de Org mode: Estructura jerárquica, enlaces, etiquetas, propiedades, tablas, código, etc.
  • Integración con tu vida digital: Calendarios, tareas, bibliografía, correo electrónico y más

Configuración básica para toma de notas

Instalación y configuración inicial

Si aún no tienes Emacs instalado, el primer paso es obtenerlo para tu sistema operativo:

# En sistemas basados en Debian/Ubuntu
sudo apt install emacs

# En macOS con Homebrew
brew install emacs

# En Windows, descarga desde https://gnu.org/software/emacs/download.html

Aunque Org mode viene incluido en Emacs moderno, querrás algunas configuraciones adicionales en tu ~/.emacs.d/init.el o ~/.emacs:

;; Configuración básica para Org mode
(require 'org)
(global-set-key (kbd "C-c l") 'org-store-link)
(global-set-key (kbd "C-c a") 'org-agenda)
(global-set-key (kbd "C-c c") 'org-capture)

;; Definir ubicaciones para notas
(setq org-directory "~/org")
(setq org-default-notes-file (concat org-directory "/notas.org"))

;; Habilitar indent-mode para mejor visualización
(setq org-startup-indented t)

;; Mostrar imágenes inline
(setq org-display-inline-images t)

;; Habilitar auto-completado
(add-hook 'org-mode-hook 'company-mode)

Configuración para captura rápida de notas

Una de las características más poderosas de Org mode es el sistema de captura (Org Capture), que permite tomar notas rápidamente sin interrumpir tu flujo de trabajo:

;; Plantillas para captura rápida de notas
(setq org-capture-templates
      '(("t" "Tarea" entry (file+headline "~/org/tareas.org" "Tareas")
         "* TODO %?\n  %i\n  %a")
        ("n" "Nota" entry (file+headline "~/org/notas.org" "Notas")
         "* %? :nota:\n  %U\n  %i\n  %a")
        ("i" "Idea" entry (file+headline "~/org/ideas.org" "Ideas")
         "* %? :idea:\n  %U\n  %i")
        ("j" "Diario" entry (file+datetree "~/org/diario.org")
         "* %?\nIngresado el %U\n  %i\n  %a")))

;; Atajo global para captura desde cualquier aplicación
(global-set-key (kbd "C-c c") 'org-capture)

Con esta configuración, puedes presionar C-c c (Control + c, seguido de c) desde cualquier lugar en Emacs para abrir el menú de captura. Luego selecciona "n" para una nota, "t" para una tarea, etc.

Organización de archivos de notas

Te recomendamos estructurar tus notas en varios archivos según su propósito:

;; Archivos para la agenda y búsquedas
(setq org-agenda-files '("~/org/tareas.org"
                         "~/org/proyectos.org"
                         "~/org/calendario.org"
                         "~/org/notas.org"))

;; Archivo para notas rápidas que luego se procesarán
(setq org-refile-targets '((org-agenda-files :maxlevel . 3)))

Una estructura básica podría ser:

  • ~/org/notas.org - Notas generales y misceláneas
  • ~/org/tareas.org - Lista de tareas y proyectos
  • ~/org/diario.org - Entradas de diario organizadas por fecha
  • ~/org/ideas.org - Ideas y pensamientos para desarrollar
  • ~/org/referencias.org - Referencias a artículos, libros, etc.

Funcionalidades avanzadas para toma de notas

Org Roam: Un sistema Zettelkasten en Emacs

Org Roam implementa el método Zettelkasten de toma de notas interconectadas:

;; Instalar org-roam con package.el
(unless (package-installed-p 'org-roam)
  (package-install 'org-roam))

;; Configuración básica
(use-package org-roam
  :ensure t
  :hook
  (after-init . org-roam-mode)
  :custom
  (org-roam-directory "~/org-roam/")
  :bind (:map org-roam-mode-map
              (("C-c n l" . org-roam)
               ("C-c n f" . org-roam-find-file)
               ("C-c n g" . org-roam-graph))
              :map org-mode-map
              (("C-c n i" . org-roam-insert))
              (("C-c n I" . org-roam-insert-immediate))))

Org Journal para diarios estructurados

(use-package org-journal
  :ensure t
  :defer t
  :custom
  (org-journal-dir "~/org/diario/")
  (org-journal-date-format "%A, %d %B %Y")
  (org-journal-file-format "%Y-%m-%d.org"))

Deft para búsqueda rápida de notas

Deft proporciona una interfaz similar a Notational Velocity para buscar rápidamente entre tus notas:

(use-package deft
  :ensure t
  :bind ("<f8>" . deft)
  :custom
  (deft-extensions '("org" "md" "txt"))
  (deft-directory "~/org")
  (deft-recursive t)
  (deft-use-filename-as-title nil))

Técnicas eficientes para tomar notas en Emacs

Captura rápida de notas

Para capturar rápidamente una nota:

  1. Presiona C-c c para abrir el menú de captura
  2. Selecciona el tipo de nota (n para nota general)
  3. Escribe tu nota
  4. Finaliza con C-c C-c

Enlazando notas entre sí

Los enlaces son fundamentales en un sistema de notas:

  • Para crear un enlace interno: [[archivo:notas.org::*Título][Descripción]]
  • Para enlazar a un sitio web: [[https://example.com][Sitio Web]]
  • Para enlazar a un archivo local: [[file:~/documentos/archivo.pdf][PDF]]

Estructurando tus notas con encabezados

Org mode permite estructurar jerárquicamente:

#+BEGINEXAMPLE

Tema principal

Subtema

Punto específico

Contenido detallado… #+ENDEXAMPLE

Puedes expandir/contraer encabezados con TAB y navegar con C-c C-n (siguiente) y C-c C-p (anterior).

Etiquetado y categorización

Las etiquetas permiten categorizar y filtrar notas:

#+BEGINEXAMPLE

Concepto importante sobre programación funcional   programación funcional

#+ENDEXAMPLE

Luego puedes buscar con C-c a m (agenda match) y filtrar por etiquetas.

Ventajas de usar Emacs para tomar notas

Ventajas principales

  • Longevidad: Formato de texto plano garantiza accesibilidad por décadas
  • Flexibilidad extrema: Adaptable a cualquier flujo de trabajo o metodología
  • Integración completa: Un único sistema para notas, tareas, agenda, etc.
  • Portabilidad: Funciona en todas las plataformas y sistemas operativos
  • Control total: Tú controlas tu sistema, no dependes de servicios externos
  • Capacidades de búsqueda: Búsquedas complejas entre todas tus notas
  • Exportación: Convierte fácilmente a HTML, PDF, Markdown, etc.
  • Colaboración: Posibilidad de sincronizar con git y otros sistemas
  • Gratuito y Open Source: Sin costos ni restricciones

Casos de uso ideales

  • Investigadores y académicos
  • Desarrolladores de software
  • Escritores y creadores de contenido
  • Estudiantes universitarios
  • Profesionales que manejan proyectos complejos
  • Cualquier persona interesada en construir una "segunda mente" digital

Desventajas y limitaciones

  • Curva de aprendizaje pronunciada: Requiere inversión de tiempo inicial
  • Interfaz menos visual: Comparado con apps modernas como Notion o Evernote
  • Configuración técnica: No es "plug and play", requiere ajustes manuales
  • Sincronización móvil limitada: Aunque existen soluciones, no son tan pulidas
  • Menos atractivo visualmente: Prioriza funcionalidad sobre estética
  • Dificultad para compartir: No tan simple como otras herramientas colaborativas

Comparación con otras herramientas

Herramienta Ventajas vs Emacs Desventajas vs Emacs
Notion Interfaz moderna, compartir Datos en la nube, menos personalizable
Obsidian Más visual, plugins Menos potente, menos integrado
Evernote Facilidad inicial, móvil Menos estructura, formato cerrado
OneNote Integración Microsoft, dibujo Menos estructurado, menos portable
Apple Notes Simplicidad, integración iOS Sistema cerrado, menos potente
Google Keep Simplicidad, acceso web Muy básico, limitado para notas extensas

Configuración del sistema completo

Para implementar un sistema completo de notas, te recomendamos esta configuración:

;; Configuración completa para sistema de notas en Emacs
(require 'org)
(require 'org-capture)

;; Directorios base
(setq org-directory "~/org")
(setq org-default-notes-file (concat org-directory "/inbox.org"))

;; Archivos de notas
(setq org-agenda-files '("~/org/inbox.org"
                         "~/org/proyectos.org"
                         "~/org/tareas.org"
                         "~/org/calendario.org"
                         "~/org/areas.org"))

;; Plantillas de captura
(setq org-capture-templates
      '(("t" "Tarea" entry (file+headline "~/org/inbox.org" "Tareas")
         "* TODO %?\n  %i\n  %a")
        ("n" "Nota" entry (file+headline "~/org/inbox.org" "Notas")
         "* %? :nota:\n  %U\n  %i\n  %a")
        ("j" "Diario" entry (file+datetree "~/org/diario.org")
         "* %?\nIngresado el %U\n  %i\n  %a")
        ("i" "Idea" entry (file+headline "~/org/ideas.org" "Ideas")
         "* %? :idea:\n  %U\n  %i")
        ("p" "Proyecto" entry (file+headline "~/org/proyectos.org" "Proyectos")
         "* %? :proyecto:\n  %U\n  %i")))

;; Refile para mover notas entre archivos
(setq org-refile-targets
      '((nil :maxlevel . 9)
        (org-agenda-files :maxlevel . 9)))
(setq org-outline-path-complete-in-steps nil)
(setq org-refile-use-outline-path t)

;; Org Babel para código ejecutable en notas
(org-babel-do-load-languages
 'org-babel-load-languages
 '((python . t)
   (shell . t)
   (js . t)
   (emacs-lisp . t)
   (plantuml . t)))

;; Para diagramas con PlantUML
(setq org-plantuml-jar-path
      (expand-file-name "~/plantuml/plantuml.jar"))
(add-to-list 'org-src-lang-modes '("plantuml" . plantuml))

;; Mejor visualización
(setq org-startup-indented t)
(setq org-startup-folded t)
(setq org-pretty-entities t)
(setq org-hide-emphasis-markers t)

;; Atajos globales
(global-set-key (kbd "C-c c") 'org-capture)
(global-set-key (kbd "C-c a") 'org-agenda)
(global-set-key (kbd "C-c l") 'org-store-link)
(global-set-key (kbd "C-c b") 'org-switchb)

Flujo de trabajo recomendado

  1. Captura: Usa C-c c para capturar rápidamente cualquier idea o información
  2. Procesamiento: Revisa periódicamente tu inbox.org y refile (C-c C-w) las notas a ubicaciones apropiadas
  3. Organización: Estructura tus notas con encabezados, etiquetas y propiedades
  4. Interconexión: Enlaza notas relacionadas entre sí
  5. Revisión: Programa revisiones regulares de tus notas para reforzar el conocimiento
  6. Búsqueda: Usa C-c a s para búsquedas por texto o etiquetas

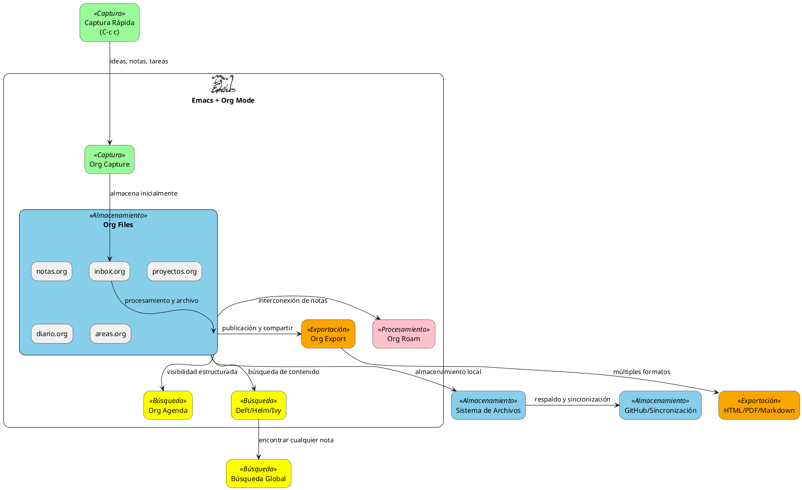
Diagrama de Arquitectura del Sistema de Notas

sistema-notas-emacs.png

Referencias y recursos adicionales

Documentación oficial

Libros

  • "Org Mode Compact Guide" por Carsten Dominik
  • "Mastering Emacs" por Mickey Petersen
  • "Getting Things Done with Emacs" por Bernt Hansen

Comunidades

Conclusiones

Emacs con Org mode ofrece probablemente el sistema más potente y flexible para tomar notas que existe actualmente. Aunque tiene una curva de aprendizaje pronunciada, los beneficios a largo plazo son enormes para quienes inviertan el tiempo en dominarlo.

La combinación de texto plano, estructura jerárquica, enlaces, etiquetas, propiedades y capacidades de programación hacen de Org mode un entorno ideal para construir un "segundo cerebro" digital que puede evolucionar contigo durante décadas.

Si valoras el control total sobre tus datos, la personalización extrema y la eficiencia a largo plazo, vale la pena explorar Emacs como tu plataforma principal para tomar notas.

¿Has probado Emacs para tomar notas? ¿Qué técnicas has encontrado más útiles? Comparte tus experiencias en los comentarios.

Categoría: emacs org-mode notas productividad gestión-de-conocimiento tutoriales

Suscribirse al Feed RSS | Mapa del Sitio

© 2025 M.Castillo | Hecho con ❤️ en Emacs y org-static-blog

📊 Estadísticas Visit counter For Websites