GitHub - De sus Orígenes a la Práctica
Introducción
En el mundo del desarrollo moderno, GitHub se ha convertido en mucho más que un repositorio de código: es una plataforma donde las ideas crecen, los equipos colaboran y los proyectos se vuelven realidad. Pero si estás empezando, puede parecer intimidante: ramas, commits, pull requests… ¿por dónde se empieza?
Capítulo 1: GitHub - Origen y Evolución
Introducción
En el mundo del desarrollo moderno, GitHub se ha convertido en mucho más que un repositorio de código: es una plataforma donde las ideas crecen, los equipos colaboran y los proyectos se vuelven realidad. Pero si estás empezando, puede parecer intimidante: ramas, commits, pull requests… ¿por dónde se empieza?
En esta publicación, te acompañaremos paso a paso para que entiendas:
Qué es GitHub y por qué deberías usarlo.
Cómo crear tu primer repositorio y gestionarlo desde tu PC o Emacs.
Las prácticas básicas que te permitirán colaborar sin miedo a romper nada.
Ya sea que quieras guardar tu código personal, contribuir a proyectos de código abierto o mejorar tu flujo de trabajo con Emacs, esta introducción te dará una base sólida para avanzar con seguridad.
GitHub es actualmente la plataforma de alojamiento de código y colaboración más grande del mundo. Con más de 100 millones de desarrolladores y más de 400 millones de repositorios, se ha convertido en el estándar de facto para el desarrollo colaborativo de software. Pero, ¿cómo comenzó todo? En este capítulo, exploraremos el origen de GitHub, su evolución a lo largo del tiempo y cómo ha revolucionado la forma en que los desarrolladores colaboran en proyectos de software.
Los Orígenes de Git y GitHub
El nacimiento de Git
Antes de hablar de GitHub, es fundamental entender Git, el sistema de control de versiones distribuido en el que se basa. Git fue creado por Linus Torvalds en 2005, el mismo creador del kernel de Linux. Torvalds necesitaba un sistema de control de versiones que pudiera manejar el desarrollo distribuido del kernel de Linux después de que la relación con BitKeeper, el sistema que estaban utilizando anteriormente, se deteriorara. Los objetivos principales de Git eran:
Velocidad Diseño simple Fuerte soporte para desarrollo no lineal (miles de ramas paralelas) Totalmente distribuido Capacidad para manejar proyectos grandes como el kernel de Linux de manera eficiente
A diferencia de sistemas anteriores como CVS o Subversion, Git está diseñado como un sistema distribuido, lo que significa que cada desarrollador tiene una copia completa del repositorio, incluyendo todo el historial. Esto permite trabajar sin conexión y facilita enormemente la ramificación y fusión de código.
La fundación de GitHub
GitHub fue fundado en febrero de 2008 por Tom Preston-Werner, Chris Wanstrath y PJ Hyett. La idea surgió cuando estos desarrolladores buscaban una manera más sencilla de compartir código y colaborar. Antes de GitHub, compartir código podía ser complicado:
Los desarrolladores enviaban parches por correo electrónico Utilizaban sistemas FTP para compartir archivos Empleaban herramientas complejas como SourceForge que tenían una curva de aprendizaje pronunciada
GitHub transformó este paradigma al crear una interfaz web amigable para Git, añadiendo características sociales que facilitaban la colaboración. Su eslogan inicial, "Social Coding", reflejaba perfectamente su misión. La plataforma se lanzó oficialmente en abril de 2008 y rápidamente ganó popularidad entre los desarrolladores de código abierto.
La evolución de GitHub
De startup a gigante tecnológico
El crecimiento de GitHub ha sido extraordinario:
2009: Alcanzó los 100,000 usuarios 2010: Superó el millón de repositorios 2011: Lanzó GitHub Enterprise para empresas 2012: Recibió $100 millones en financiación de Andreessen Horowitz 2013: Llegó a 10 millones de repositorios 2018: Microsoft adquirió GitHub por $7.5 billones 2023: Superó los 100 millones de usuarios 2024: Más de 400 millones de repositorios
Esta evolución refleja no solo el crecimiento de GitHub como empresa, sino también el auge del software de código abierto y las prácticas modernas de desarrollo colaborativo.
Características revolucionarias
A lo largo de su historia, GitHub ha introducido numerosas características que han cambiado la forma en que trabajamos con el código:
- Pull Requests
Quizás la innovación más importante de GitHub. Los Pull Requests (PR) permiten a los desarrolladores proponer cambios a un repositorio, discutirlos y revisarlos antes de integrarlos al código principal. Este flujo de trabajo ha sido adoptado universalmente y ha establecido un estándar en la industria.
- Issues y Projects
GitHub introdujo un sistema de seguimiento de problemas integrado directamente con el código. Los Issues permiten reportar errores, solicitar características o discutir ideas. Con Projects, GitHub añadió capacidades de gestión de proyectos tipo Kanban.
- GitHub Actions (2018)
Esta característica permitió la automatización del flujo de trabajo de desarrollo directamente en GitHub, facilitando la integración continua y el despliegue continuo (CI/CD) sin necesidad de herramientas externas.
- Codespaces (2020)
Entornos de desarrollo basados en la nube que permiten programar desde el navegador. Esto ha sido especialmente útil para equipos distribuidos y para simplificar la configuración de entornos de desarrollo.
- GitHub Copilot (2021)
Basado en tecnología de OpenAI, Copilot es un asistente de programación impulsado por IA que sugiere código mientras escribes, representando uno de los primeros usos masivos de IA generativa en el desarrollo de software.
Impacto cultural en el desarrollo de software
GitHub no solo ha proporcionado herramientas técnicas, sino que ha transformado la cultura del desarrollo de software:
- Democratización del código abierto
GitHub ha hecho que contribuir a proyectos de código abierto sea más accesible que nunca. Con su interfaz web intuitiva, cualquier desarrollador puede proponer cambios a proyectos públicos sin necesidad de permisos especiales.
- El perfil de GitHub como currículum
El perfil de GitHub se ha convertido en una forma de mostrar habilidades y experiencia. Para muchos desarrolladores y empleadores, la actividad en GitHub es tan importante como un currículum tradicional.
- Colaboración global
GitHub ha derribado barreras geográficas en el desarrollo de software. Proyectos como Linux, React o TensorFlow tienen contribuyentes de todo el mundo que trabajan de forma asíncrona pero coordinada.
GitHub y el ecosistema DevOps
GitHub se ha convertido en una pieza central del ecosistema DevOps moderno, integrándose con una amplia variedad de herramientas y servicios:
Integración continua y despliegue continuo (CI/CD)
Con GitHub Actions y su integración con herramientas como Jenkins, CircleCI, Travis CI y otras, GitHub permite automatizar todo el proceso desde el commit hasta el despliegue en producción.
Seguridad y calidad de código
GitHub incluye características como:
Análisis de dependencias y alertas de seguridad Code scanning con CodeQL Secret scanning para evitar la filtración de credenciales Dependabot para mantener las dependencias actualizadas
Integración con servicios cloud
GitHub se integra fácilmente con todos los principales proveedores de nube (AWS, Azure, Google Cloud), facilitando el despliegue de aplicaciones directamente desde el repositorio.
Conclusión del Capítulo 1
GitHub ha recorrido un largo camino desde su creación en 2008. De ser una simple interfaz web para Git, se ha convertido en el centro del ecosistema de desarrollo de software moderno. Su evolución refleja y ha impulsado cambios fundamentales en cómo creamos software:
La adopción masiva del control de versiones distribuido El auge del desarrollo colaborativo y el código abierto La automatización del ciclo de vida del desarrollo La globalización de los equipos de desarrollo
En el próximo capítulo, exploraremos en detalle cómo trabajar con GitHub, desde los conceptos básicos hasta flujos de trabajo avanzados, con ejemplos prácticos que te permitirán aprovechar al máximo esta poderosa plataforma.
Capítulo 2: Trabajando con GitHub - De Principiante a Experto
Introducción a Git y GitHub
Antes de profundizar en GitHub, es fundamental entender los conceptos básicos de Git, ya que GitHub se basa en este sistema de control de versiones. En esta sección, exploraremos los fundamentos de Git y cómo se relacionan con GitHub.
Conceptos fundamentales de Git
- Repositorio
Un repositorio (o repo) es donde Git almacena todo el historial de cambios de un proyecto. Consiste en archivos, directorios y un directorio especial .git que contiene toda la información de control de versiones.
- Commit
Un commit es una instantánea de los cambios realizados en un momento específico. Cada commit tiene un identificador único (hash SHA-1) y contiene metadatos como autor, fecha y mensaje descriptivo.
- Rama (Branch)
Una rama representa una línea independiente de desarrollo. La rama principal por defecto tradicionalmente se llamaba master, aunque ahora GitHub utiliza main como estándar. Las ramas permiten trabajar en diferentes características o correcciones sin afectar al código principal.
- Merge
El proceso de combinar los cambios de una rama con otra. Git intenta resolver automáticamente las diferencias, pero a veces requiere intervención manual cuando hay conflictos.
- Remoto (Remote)
Un repositorio remoto es una versión del proyecto alojada en Internet o en una red. En GitHub, cada repositorio tiene al menos un remoto (llamado origin por defecto).
Diferencia entre Git y GitHub
Es importante distinguir entre Git y GitHub:
Git es un sistema de control de versiones distribuido que se ejecuta localmente en tu computadora. Fue creado por Linus Torvalds y es software libre. GitHub es una plataforma web que proporciona alojamiento para repositorios Git y añade características de colaboración como issues, pull requests, wikis, etc. Es propiedad de Microsoft desde 2018.
Podemos pensar en Git como el motor y GitHub como el servicio construido sobre ese motor. Existen alternativas a GitHub como GitLab, Bitbucket o Gitea, todas construidas sobre Git.
Primeros pasos con GitHub
En esta sección, aprenderemos a configurar y comenzar a usar GitHub, desde la creación de una cuenta hasta los primeros comandos.
Configuración inicial
- Crear una cuenta en GitHub
Visita GitHub.com Haz clic en "Sign up" y sigue las instrucciones Elige un plan (el plan gratuito es suficiente para comenzar) Verifica tu dirección de correo electrónico
- Instalar Git
Antes de usar GitHub, necesitas instalar Git en tu computadora: En Linux (Debian/Ubuntu): bashsudo apt-get update sudo apt-get install git En macOS: bash# Opción 1: Instalar con Homebrew brew install git
En Windows: bash# Descarga e instala Git desde:
- Configurar Git
Una vez instalado Git, configúralo con tu información: bashgit config –global user.name "Tu Nombre" git config –global user.email "tu.email@ejemplo.com"
git config –global core.editor "code –wait" # Para Visual Studio Code
- Autenticación en GitHub
GitHub ya no acepta autenticación por contraseña para operaciones Git. En su lugar, debes usar:
Token de acceso personal (PAT):
Ve a Settings > Developer settings > Personal access tokens Genera un nuevo token con los permisos necesarios Úsalo en lugar de tu contraseña
SSH: bash# Generar par de claves SSH ssh-keygen -t ed25519 -C "tu.email@ejemplo.com"
cat ~/.ssh/ided25519.pub
Copia la clave pública y agrégala en GitHub: Settings > SSH and GPG keys
Comandos básicos de Git
Veamos los comandos más utilizados en Git:
- Iniciar un repositorio
bash# Crear un nuevo repositorio git init mi-proyecto
cd mi-proyecto-existente git init
- Clonar un repositorio existente
bash# Clonar desde GitHub git clone https://github.com/usuario/repositorio.git
git clone -b nombre-rama https://github.com/usuario/repositorio.git
- Gestionar cambios
bash# Ver el estado de los archivos git status
git add archivo.txt # Un archivo específico git add . # Todos los archivos modificados
git commit -m "Mensaje descriptivo del cambio"
git commit -am "Mensaje descriptivo"
- Trabajar con ramas
bash# Ver ramas git branch
git branch nueva-caracteristica
git checkout nueva-caracteristica
git checkout -b nueva-caracteristica
git merge otra-rama
- Sincronizar con GitHub
bash# Añadir un remoto git remote add origin https://github.com/usuario/repositorio.git
git push -u origin main # La primera vez git push # Después de la primera vez
git pull origin main
git remote -v
Creación y gestión de repositorios en GitHub
- Crear un repositorio en GitHub
Inicia sesión en GitHub Haz clic en el botón "+" en la esquina superior derecha Selecciona "New repository" Completa la información:
Nombre del repositorio Descripción (opcional) Visibilidad (público o privado) Inicializar con README (recomendado) Añadir .gitignore y licencia (opcionales)
Haz clic en "Create repository"
- Gestionar un repositorio existente
Una vez creado el repositorio, puedes:
Editar la descripción y temas Administrar colaboradores en Settings > Manage access Configurar ramas protegidas en Settings > Branches Crear y gestionar etiquetas para issues Configurar GitHub Pages para sitios web
- Conectar un repositorio local con GitHub
Si ya tienes un repositorio local y quieres subirlo a GitHub: bash# Dentro de tu repositorio local git remote add origin https://github.com/usuario/repositorio.git git branch -M main # Renombrar rama master a main (si es necesario) git push -u origin main
Flujos de trabajo colaborativos en GitHub
GitHub facilita varios flujos de trabajo para la colaboración en equipos. Veamos los más comunes:
GitHcub Flow
GitHub Flow es un flujo de trabajo ligero basado en ramas. Es simple y adecuado para equipos que realizan despliegues frecuentes.
- Pasos del GitHub Flow:
Crear una rama: Crea una rama desde main para trabajar en una nueva característica o corrección Hacer commits: Realiza cambios y haz commits frecuentes Abrir un Pull Request: Solicita la revisión de tus cambios Discutir y revisar: Recibe comentarios y haz ajustes si es necesario Merge y despliegue: Una vez aprobado, fusiona a main y despliega
- Ejemplo práctico de GitHub Flow:
bash# 1. Crear una rama para una nueva característica git checkout main git pull origin main # Asegúrate de tener la última versión git checkout -b feature-login-system
git add . git commit -m "Implementar formulario de login"
git add . git commit -m "Añadir validación al formulario de login"
git push -u origin feature-login-system
git checkout main git pull origin main
git branch -d feature-login-system git push origin –delete feature-login-system # Borrar en remoto
Git Flow
Git Flow es un modelo más estructurado, ideal para proyectos con ciclos de lanzamiento planificados. Define tipos específicos de ramas con propósitos particulares.
- Ramas principales en Git Flow:
main/master: Solo contiene código de producción estable develop: Rama de integración para características feature/*: Ramas para desarrollar nuevas características release/*: Preparación para un nuevo lanzamiento hotfix/*: Correcciones urgentes en producción
- Ciclo de vida en Git Flow:
Las características se desarrollan en ramas feature/* Se integran en develop Cuando se prepara un lanzamiento, se crea una rama release/* La rama de release se fusiona tanto en develop como en main Las correcciones críticas se hacen en ramas hotfix/* y se fusionan en ambas ramas principales
Trunk-Based Development
Este enfoque promueve commits pequeños y frecuentes directamente en la rama principal (trunk). Es popular en equipos que practican integración continua y entrega continua (CI/CD).
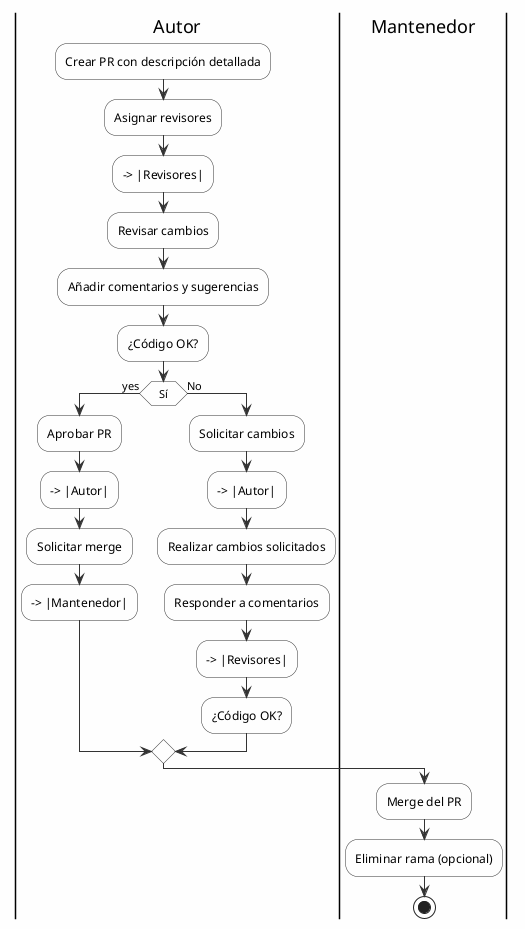
Pull Requests y Code Reviews
Los Pull Requests (PR) son una de las características más poderosas de GitHub, permitiendo revisiones de código estructuradas antes de integrar cambios.
Anatomía de un Pull Request
Un Pull Request consiste en:
Título: Descripción breve del cambio Descripción: Explicación detallada, contexto y motivación Ramas: Rama origen y rama destino para la fusión Commits: Todos los commits que forman parte del PR Revisores: Personas asignadas para revisar los cambios Checks: Resultados de pruebas automáticas y CI/CD Conversación: Comentarios y discusiones sobre el código
Creando un Pull Request efectivo
Prepara tu rama: bashgit checkout -b feature-nombre
git push -u origin feature-nombre
Desde GitHub:
Navega a tu repositorio Haz clic en "Pull requests" y luego en "New pull request" Selecciona la rama base (donde quieres fusionar) y la rama compare (tu rama) Haz clic en "Create pull request"
Completa el formulario:
Título claro y descriptivo Descripción que explique:
Qué cambios realizaste Por qué los realizaste Cómo probar los cambios Enlaces a issues relacionados
Asigna revisores Añade etiquetas relevantes
- Plantilla de descripción para Pull Requests
markdown## Descripción [Explicación clara de los cambios realizados]
## Motivación y Contexto [¿Por qué es necesario este cambio? ¿Qué problema resuelve?]
## Tipo de Cambio
[ ]Corrección de bug[ ]Nueva característica[ ]Mejora de rendimiento[ ]Refactorización de código
## Cómo Probar [Pasos para probar los cambios]
## Screenshots (si aplica) [Imágenes que ayuden a entender el cambio]
## Issues Relacionados Closes #[número de issue] GitHub permite crear plantillas de PR para tu repositorio añadiendo un archivo .github/pullrequesttemplate.md.
Realizando Code Reviews efectivas
Las revisiones de código son fundamentales para mantener la calidad y compartir conocimiento. Aquí hay algunas prácticas recomendadas:
- Para revisores:
Sé respetuoso y constructivo:
Comenta sobre el código, no sobre la persona Explica el "por qué" junto con el "qué" Sugiere alternativas cuando sea posible
Busca problemas específicos:
Errores lógicos o de seguridad Rendimiento y escalabilidad Legibilidad y mantenibilidad Cumplimiento de estándares del proyecto
Utiliza las herramientas de GitHub:
Comentarios en líneas específicas Sugerencias de código (propuestas de cambio) Revisiones con estados (Approve, Request changes, Comment)
- Para autores:
Facilita la revisión:
PRs pequeños y enfocados Descripción clara y completa Responde a los comentarios puntualmente
Mantén una actitud abierta:
Considera las sugerencias sin tomártelo personalmente Explica tus decisiones cuando no estés de acuerdo Agradece el feedback
GitHub Actions: Automatización y CI/CD
GitHub Actions es un sistema de automatización integrado que permite definir flujos de trabajo personalizados directamente en tu repositorio.
Conceptos básicos de GitHub Actions
- Componentes principales:
Workflows: Procesos automatizados configurados en archivos YAML Events: Disparadores que inician un workflow (push, pull request, etc.) Jobs: Conjuntos de pasos que se ejecutan en un mismo runner Steps: Tareas individuales que pueden ejecutar comandos o acciones Actions: Unidades reutilizables de código (como funciones) Runners: Servidores que ejecutan los workflows
- Estructura de un workflow:
yamlname: CI/CD Pipeline
on: push: branches: [ main ] pullrequest: branches: [ main ]
jobs: build: runs-on: ubuntu-latest
steps:
- uses: actions/checkout@v3
- name: Set up Node.js uses: actions/setup-node@v3 with: node-version: '16'
- name: Install dependencies run: npm ci
- name: Run tests run: npm test
Casos de uso comunes
- Integración Continua (CI)
yamlname: Continuous Integration
on: push: branches: [ main, develop ] pullrequest: branches: [ main, develop ]
jobs: test: runs-on: ubuntu-latest
steps:
- uses: actions/checkout@v3
- name: Set up Python uses: actions/setup-python@v4 with: python-version: '3.10'
- name: Install dependencies run: | python -m pip install –upgrade pip pip install flake8 pytest if [ -f requirements.txt ]; then pip install -r requirements.txt; fi
- name: Lint with flake8 run: flake8 . –count –select=E9,F63,F7,F82 –show-source –statistics
- name: Test with pytest run: pytest
- Despliegue Continuo (CD)
yamlname: Deploy to Production
on: push: branches: [ main ]
jobs: deploy: runs-on: ubuntu-latest
steps:
- uses: actions/checkout@v3
- name: Set up Node.js uses: actions/setup-node@v3 with: node-version: '16'
- name: Install dependencies run: npm ci
- name: Build run: npm run build
- name: Deploy to AWS S3 uses: jakejarvis/s3-sync-action@master with: args: –acl public-read –follow-symlinks –delete env: AWSS3BUCKET: ${{ secrets.AWSS3BUCKET }} AWSACCESSKEYID: ${{ secrets.AWSACCESSKEYID }} AWSSECRETACCESSKEY: ${{ secrets.AWSSECRETACCESSKEY }} AWSREGION: 'us-west-1' SOURCEDIR: 'build'
- Automatización de tareas
yamlname: Auto Assign Issues
on: issues: types: [opened]
jobs: assign: runs-on: ubuntu-latest steps:
- name: Assign to Project Board uses: alex-page/github-project-automation-plus@v0.8.3 with: project: "Backlog" column: "To Do" repo-token: ${{ secrets.GITHUBTOKEN }}
- name: Add labels uses: andymckay/labeler@master with: add-labels: "needs-triage, bug"
Secretos y variables de entorno
GitHub Actions permite manejar información sensible de forma segura:
- Configuración de secretos:
En tu repositorio, ve a Settings > Secrets and variables > Actions Haz clic en "New repository secret" Introduce el nombre y valor del secreto
- Uso en workflows:
yamljobs: deploy: runs-on: ubuntu-latest steps:
- name: Deploy with secret env: APITOKEN: ${{ secrets.APITOKEN }} run: | echo "Using token to authenticate" ./deploy.sh
Características avanzadas de GitHub
GitHub ofrece muchas características avanzadas que pueden mejorar significativamente tu flujo de trabajo. Veamos algunas de las más útiles:
GitHub Issues y Projects
- Issues
Los issues son el sistema de seguimiento de problemas de GitHub. Puedes usarlos para:
Reportar bugs Solicitar nuevas características Planificar tareas Hacer preguntas o iniciar discusiones
- Anatomía de un issue:
Título descriptivo Descripción detallada Asignados (responsables) Etiquetas (clasificación) Hitos (agrupación temporal) Estado (abierto/cerrado) Comentarios (discusión)
- Plantillas de issues:
Puedes crear plantillas para diferentes tipos de issues añadiendo archivos en .github/ISSUETEMPLATE/. Ejemplo de plantilla para reportar bugs: markdown— name: Bug report about: Create a report to help us improve title: '[BUG] ' labels: bug assignees: '' —
Describe el bug Una descripción clara y concisa del problema.
Pasos para reproducir
- Ir a '…'
- Click en '….'
- Desplazarse hasta '….'
- Ver error
Comportamiento esperado Una descripción de lo que esperabas que ocurriera.
Screenshots Si aplica, añade capturas de pantalla.
Entorno:
- OS: [ej. iOS]
- Navegador [ej. chrome, safari]
- Versión [ej. 22]
Contexto adicional Cualquier otra información relevante.
- GitHub Projects
Projects es la herramienta de gestión de proyectos integrada en GitHub, con tableros estilo Kanban:
Vistas: Tablero, tabla, calendario, etc. Elementos: Issues, Pull Requests y notas Campos personalizados: Estado, prioridad, etc. Automatización: Mover issues entre columnas automáticamente
GitHub Pages
GitHub Pages permite publicar sitios web directamente desde tu repositorio:
- Configuración básica:
Crea un repositorio llamado username.github.io (donde username es tu nombre de usuario) Añade archivos HTML, CSS y JavaScript Activa GitHub Pages en Settings > Pages
- Opciones de publicación:
Rama: Puedes publicar desde la rama main, gh-pages u otra Carpeta: Puedes elegir la carpeta raíz o /docs Generadores: Jekyll integrado o cualquier generador de sitios estáticos
- Dominios personalizados:
Añade un archivo CNAME con tu dominio Configura los registros DNS Activa HTTPS en la configuración
- Ejemplo de flujo:
bash# Crear sitio local mkdir mi-sitio cd mi-sitio echo "# Mi sitio personal" > index.md
git init git add . git commit -m "Primer commit" git remote add origin https://github.com/username/username.github.io.git git push -u origin main
GitHub Wikis
Las wikis son ideales para documentación extensa:
- Características:
Editor Markdown/HTML Historial de versiones Navegación jerárquica Puede clonarse como un repositorio Git
- Ejemplo de estructura:
Home (página principal) Guía de instalación Manual del usuario API Reference Contribución FAQ
- Comandos para trabajar con wikis:
bash# Clonar una wiki git clone https://github.com/username/repo.wiki.git
cd repo.wiki
git add . git commit -m "Actualizar documentación" git push
GitHub Codespaces
Codespaces proporciona entornos de desarrollo basados en la nube:
- Características principales:
Entorno de desarrollo completo en el navegador VS Code integrado Terminal y depurador Personalización mediante devcontainer.json Prebuilds para iniciar más rápido
- Configuración básica:
Crea un archivo .devcontainer/devcontainer.json:
json{ "name": "My Project Dev Environment", "image": "mcr.microsoft.com/devcontainers/universal:2", "customizations": { "vscode": { "extensions": [ "esbenp.prettier-vscode", "dbaeumer.vscode-eslint" ] } }, "forwardPorts": [3000], "postCreateCommand": "npm install" }
Inicia un codespace desde la interfaz de GitHub Desarrolla, ejecuta y prueba directamente en la nube
Buenas prácticas y consejos avanzados
Para finalizar, veamos algunas recomendaciones para trabajar de forma efectiva con GitHub:
Convenciones de commits
Adoptar un estándar para mensajes de commit mejora la legibilidad y facilita la generación de changelogs automáticos.
- Conventional Commits:
<tipo>[ámbito opcional]: <descripción>
[cuerpo opcional]
[notas de pie opcionales] Donde tipo puede ser:
feat: Nueva característica fix: Corrección de error docs: Cambios en documentación style: Cambios de formato (espacios, indentación) refactor: Refactorización de código test: Añadir o corregir tests chore: Tareas de mantenimiento
Ejemplos: feat(auth): implementar autenticación con Google
fix(api): corregir error en endpoint de usuarios
docs: actualizar instrucciones de instalación
Archivos esenciales para repositorios
Estos archivos mejoran significativamente la calidad y usabilidad de tu repositorio:
- README.md
Primer archivo que verán los visitantes. Debe incluir:
Nombre y descripción del proyecto Instrucciones de instalación Uso básico Contribución Licencia
- .gitignore
Especifica archivos que Git debe ignorar:
/nodemodules /vendor
/dist /build
.env .env.local
*.log
.DSStore Thumbs.db
- LICENSE
Define cómo se puede usar tu código. Opciones comunes:
MIT: Muy permisiva Apache 2.0: Permisiva con protecciones de patentes GPL: Copyleft, requiere mantener la misma licencia AGPL: Como GPL pero también para software como servicio
- CONTRIBUTING.md
Guía para contribuidores:
Proceso para reportar bugs Proceso para sugerir características Estándares de código Proceso de pull request
- SECURITY.md
Política de seguridad:
Versiones soportadas Cómo reportar vulnerabilidades Proceso de divulgación
Gestión de dependencias y seguridad
- Dependabot
GitHub incluye Dependabot para gestionar dependencias:
Crea un archivo .github/dependabot.yml:
yamlversion: 2 updates:
- package-ecosystem: "npm" directory: "/" schedule: interval: "weekly" open-pull-requests-limit: 10
- package-ecosystem: "docker" directory: "/" schedule: interval: "weekly"
Dependabot creará PRs automáticamente cuando haya actualizaciones disponibles También alertará sobre vulnerabilidades de seguridad
- Security Scanning
GitHub ofrece herramientas de análisis de seguridad:
Code Scanning: Análisis estático de código con CodeQL Secret Scanning: Detección de credenciales expuestas Dependency Review: Análisis de seguridad en PRs
Para activar Code Scanning: yaml# .github/workflows/codeql-analysis.yml name: "CodeQL"
on: push: branches: [ main ] pullrequest: branches: [ main ] schedule:
- cron: '30 1 * * 0'
jobs: analyze: name: Analyze runs-on: ubuntu-latest permissions: security-events: write
steps:
- name: Checkout repository uses: actions/checkout@v3
- name: Initialize CodeQL uses: github/codeql-action/init@v2 with: languages: javascript, python
- name: Perform CodeQL Analysis uses: github/codeql-action/analyze@v2
Conclusión del Capítulo 2
En este capítulo, hemos explorado en profundidad cómo trabajar con GitHub, desde los conceptos básicos hasta características avanzadas y buenas prácticas. GitHub ha revolucionado el desarrollo de software facilitando la colaboración, automatización y gestión de proyectos. Hemos visto cómo:
Los comandos básicos de Git y GitHub permiten gestionar código de forma efectiva Los flujos de trabajo como GitHub Flow y Git Flow estructuran el proceso de desarrollo Los Pull Requests y Code Reviews mejoran la calidad del código GitHub Actions automatiza tareas repetitivas y procesos de CI/CD Características como Issues, Projects, Pages y Codespaces enriquecen la experiencia Las buenas prácticas y herramientas de seguridad protegen nuestros proyectos
Dominar GitHub no solo implica aprender comandos y características, sino adoptar una filosofía de desarrollo colaborativo, abierto y estructurado. A medida que sigas trabajando con GitHub, descubrirás que su verdadero poder está en cómo facilita la comunicación y coordinación entre desarrolladores, permitiendo construir software más robusto, mantenible y seguro.
Referencias
:CUSTOMID: referencias
- Chacon, S., & Straub, B. (2014). Pro Git (2nd ed.). Apress. https://git-scm.com/book/en/v2
- GitHub Docs. GitHub official documentation. https://docs.github.com/
- Preston-Werner, T. (2011). Semantic Versioning 2.0.0. https://semver.org/
- Driessen, V. (2010). A successful Git branching model. [https://